HOME   LIST
‹–   –›

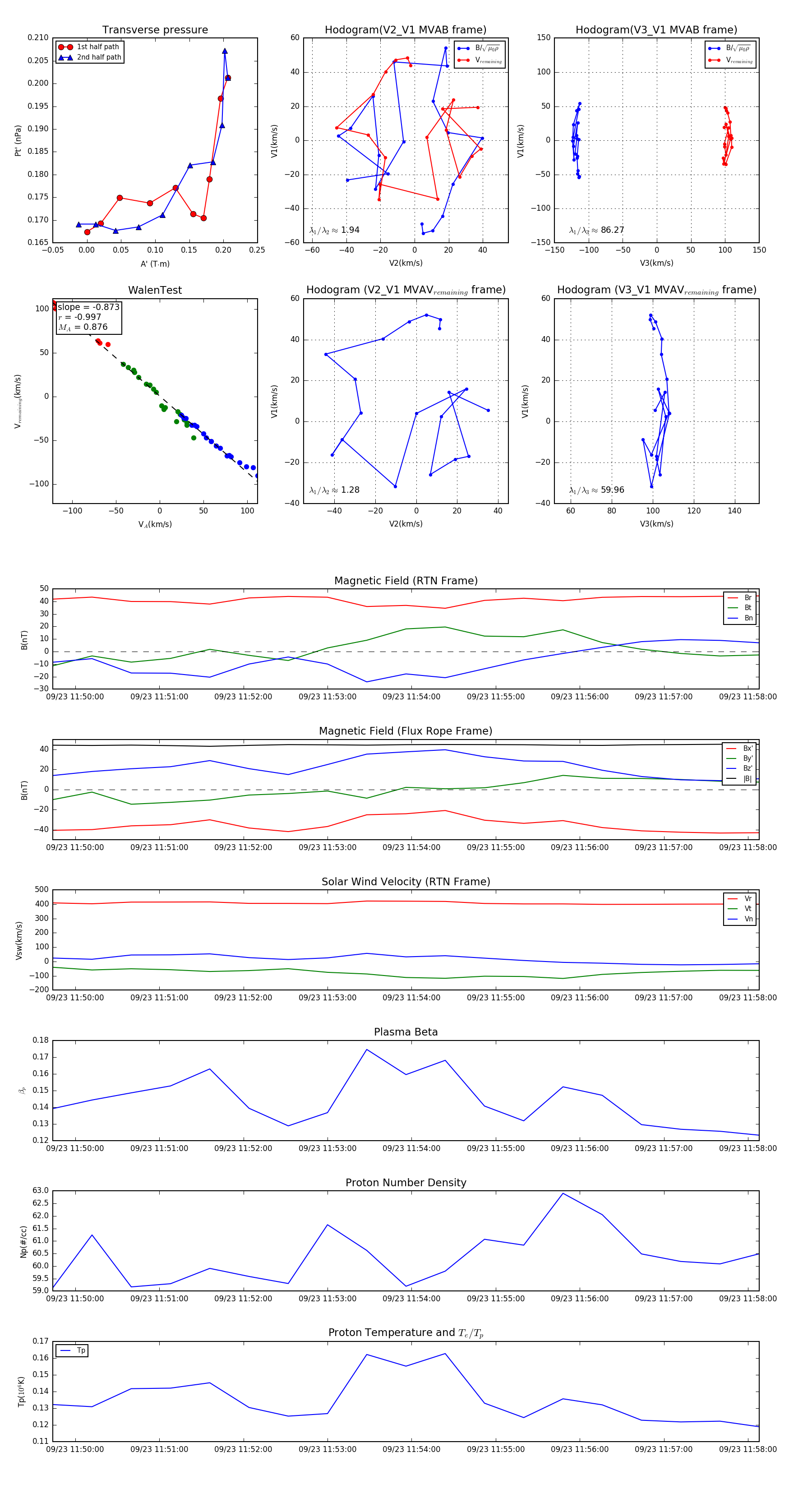
Flux Rope in 2024

Flux Rope Event 2024-09-23 11:49:44 ~ 2024-09-23 11:58:08 (505 seconds)


plot