HOME   LIST
‹–   –›

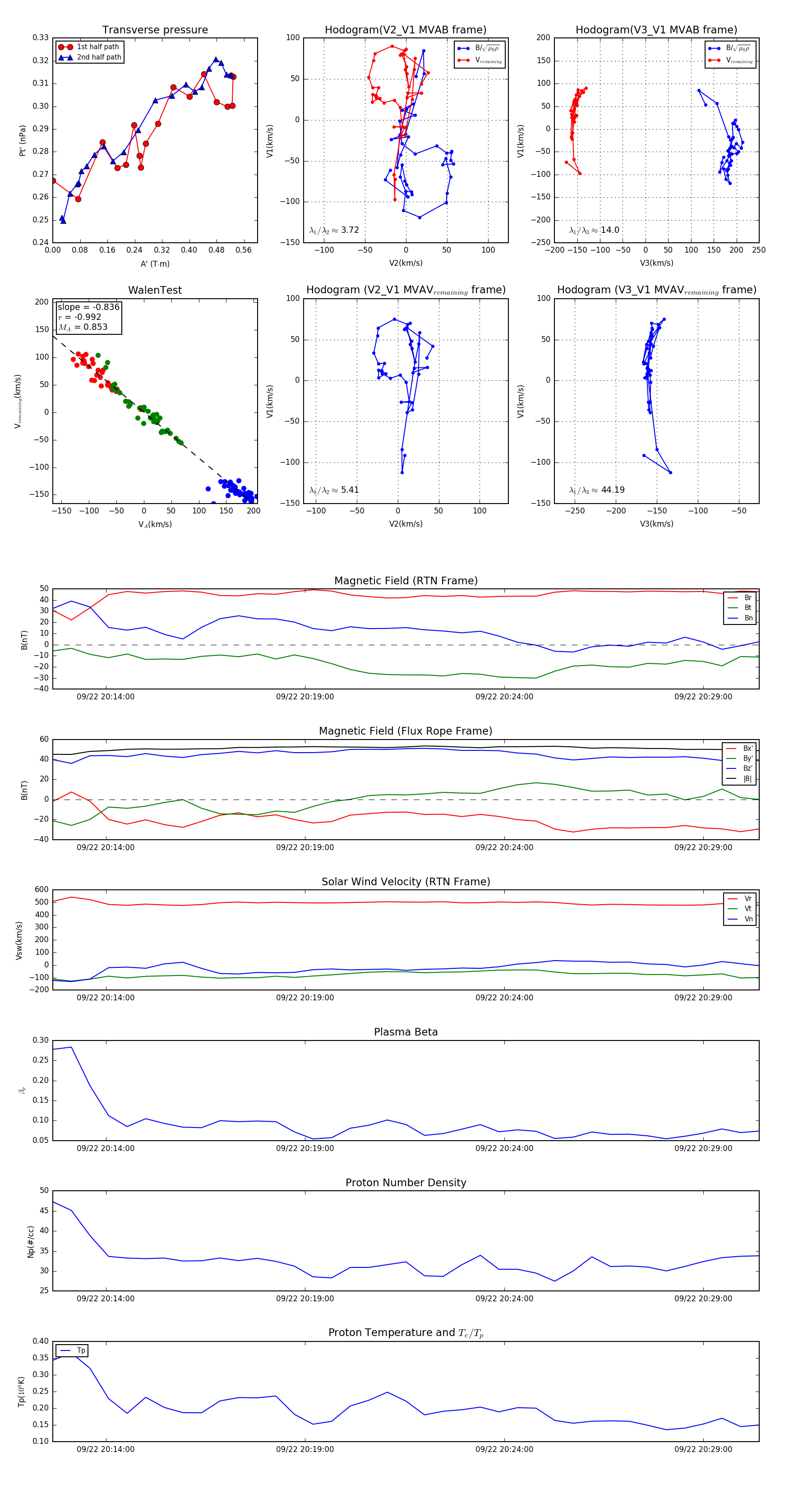
Flux Rope in 2024

Flux Rope Event 2024-09-22 20:12:40 ~ 2024-09-22 20:30:24 (1065 seconds)


plot