HOME   LIST
‹–   –›

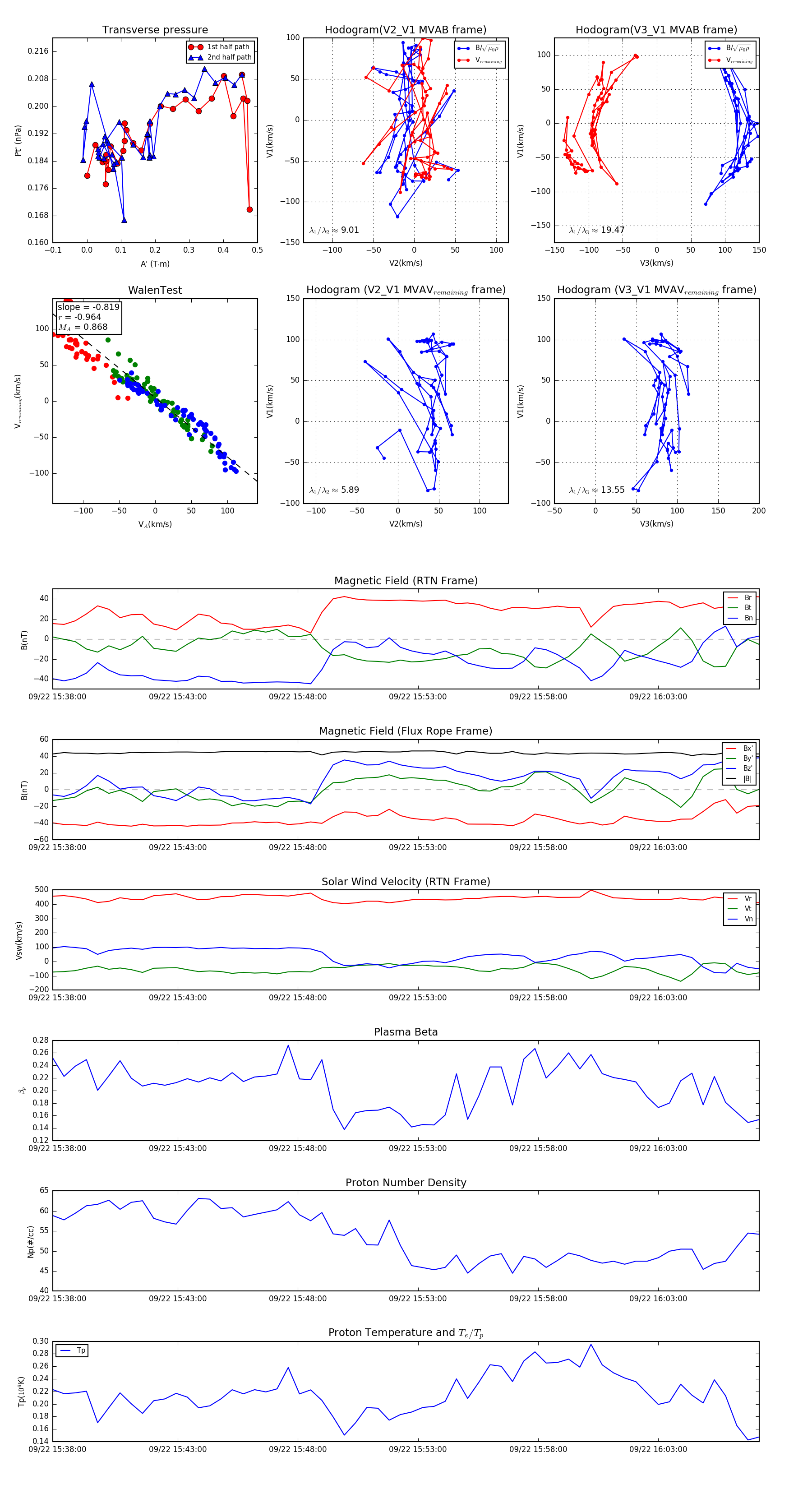
Flux Rope in 2024

Flux Rope Event 2024-09-22 15:37:48 ~ 2024-09-22 16:07:12 (1765 seconds)


plot