HOME   LIST
‹–   –›

Flux Rope in 2024

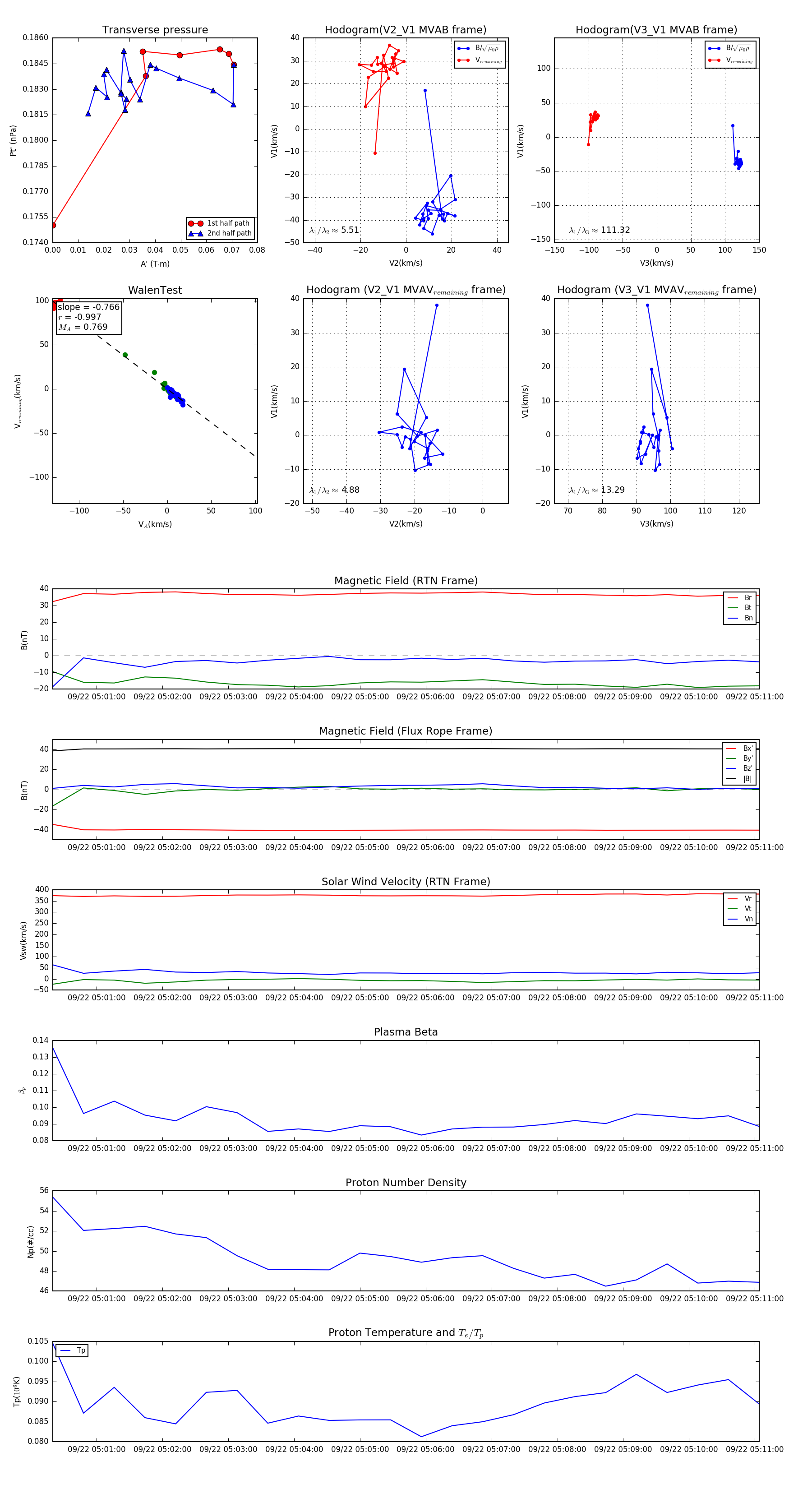
Flux Rope Event 2024-09-22 05:00:20 ~ 2024-09-22 05:11:04 (645 seconds)


plot