HOME   LIST
‹–   –›

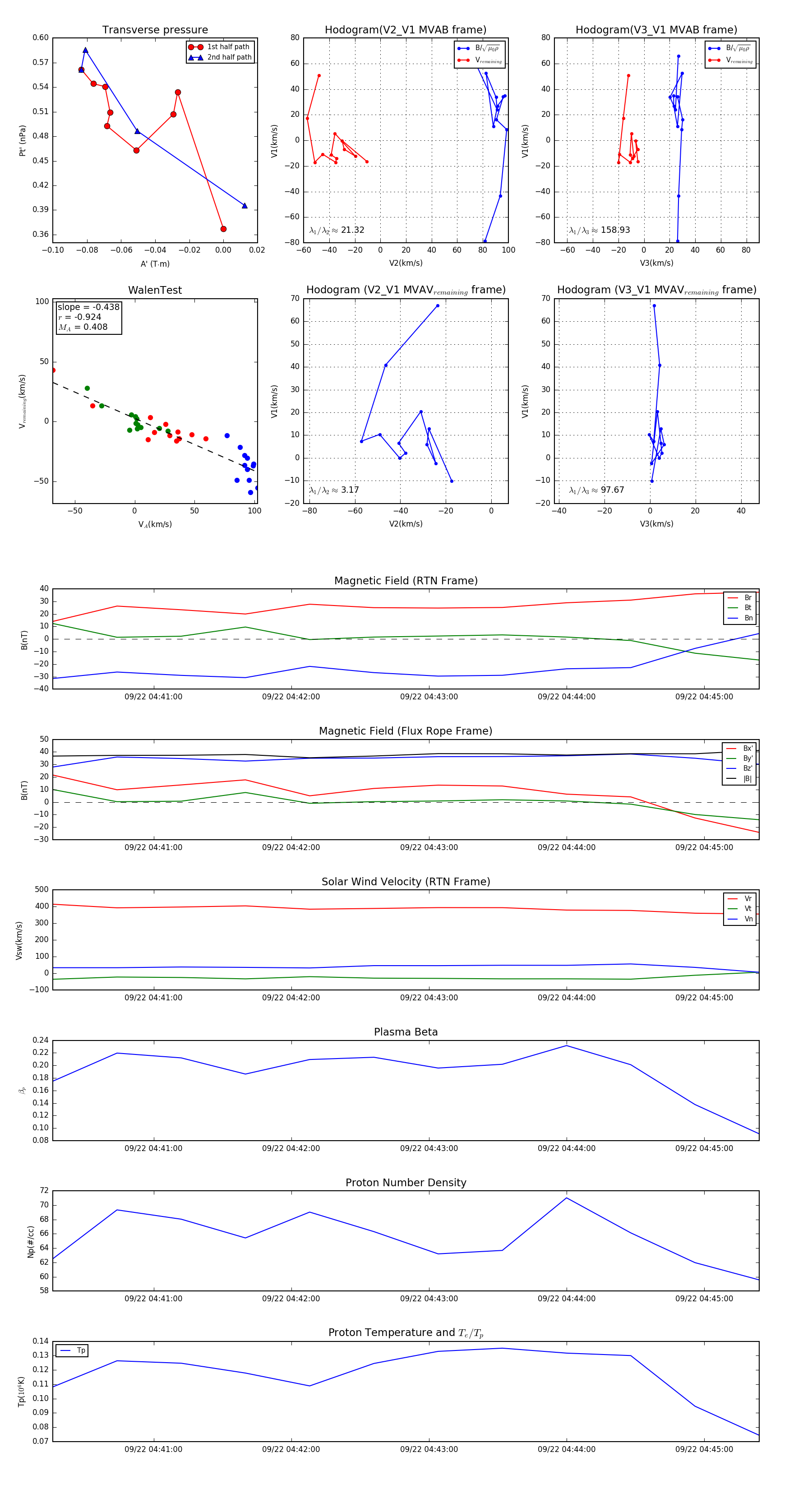
Flux Rope in 2024

Flux Rope Event 2024-09-22 04:40:16 ~ 2024-09-22 04:45:24 (309 seconds)


plot