HOME   LIST
‹–   –›

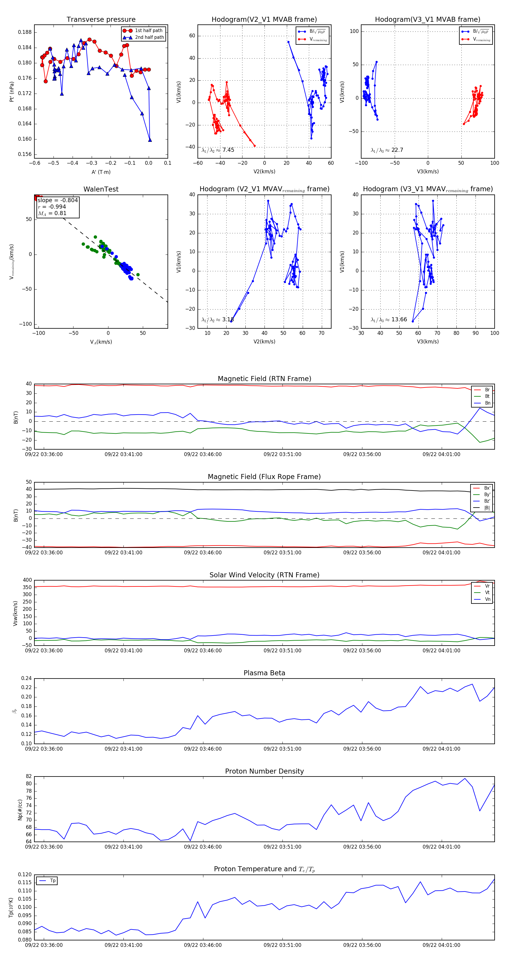
Flux Rope in 2024

Flux Rope Event 2024-09-22 03:35:24 ~ 2024-09-22 04:04:20 (1737 seconds)


plot