HOME   LIST
‹–   –›

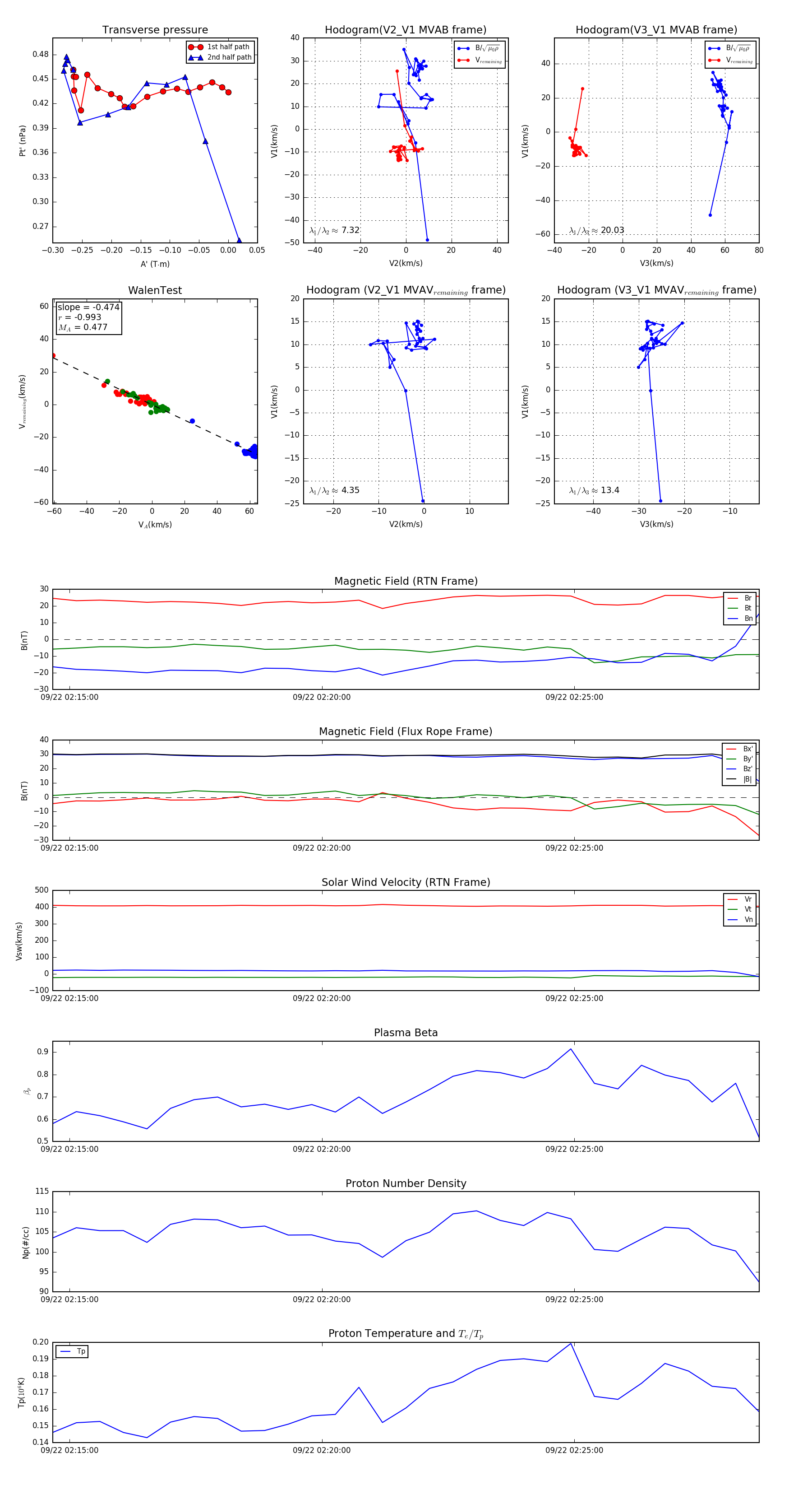
Flux Rope in 2024

Flux Rope Event 2024-09-22 02:14:40 ~ 2024-09-22 02:28:40 (841 seconds)


plot