HOME   LIST
‹–   –›

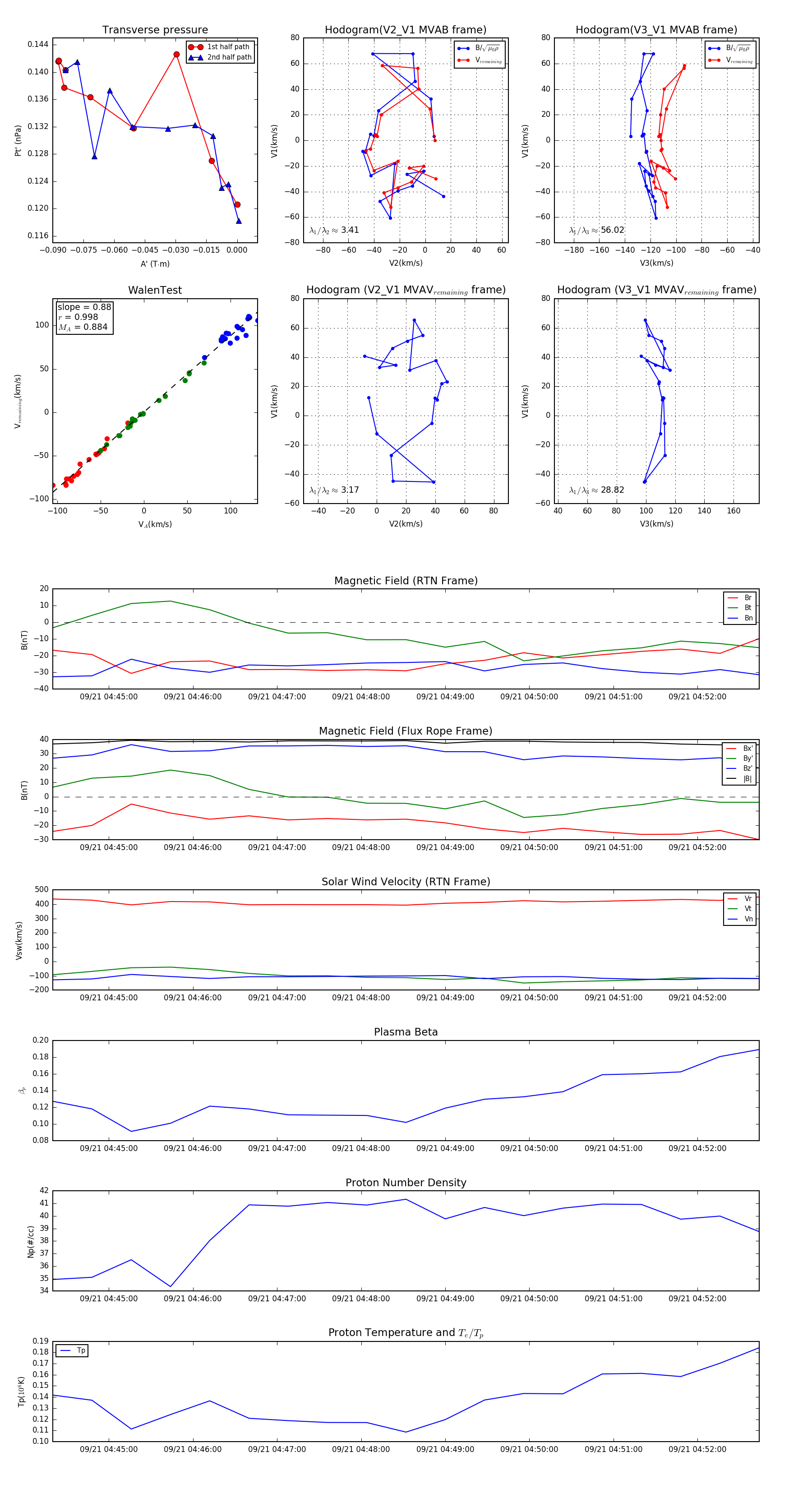
Flux Rope in 2024

Flux Rope Event 2024-09-21 04:44:20 ~ 2024-09-21 04:52:44 (505 seconds)


plot