HOME   LIST
‹–   –›

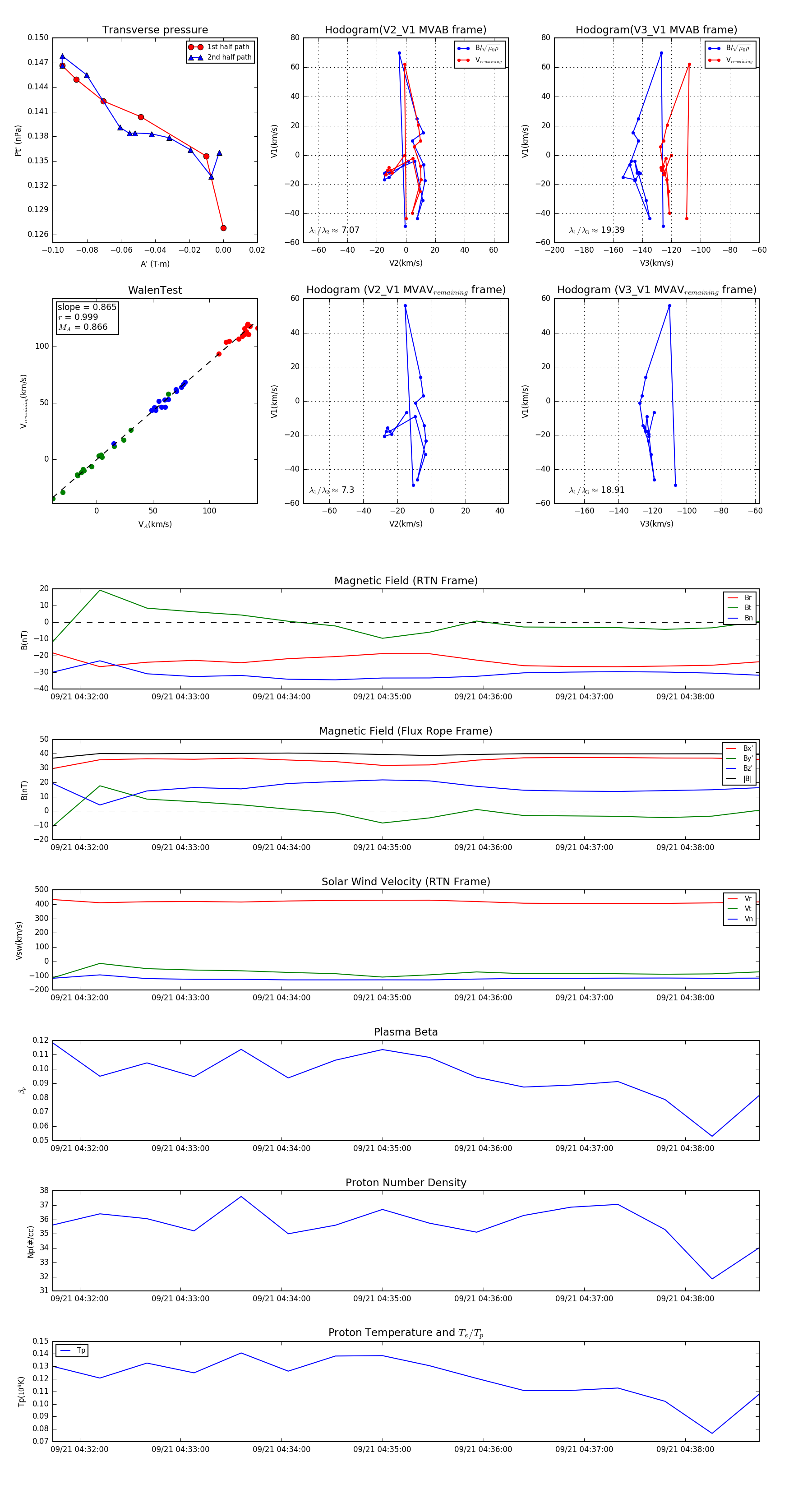
Flux Rope in 2024

Flux Rope Event 2024-09-21 04:31:44 ~ 2024-09-21 04:38:44 (421 seconds)


plot