HOME   LIST
‹–   –›

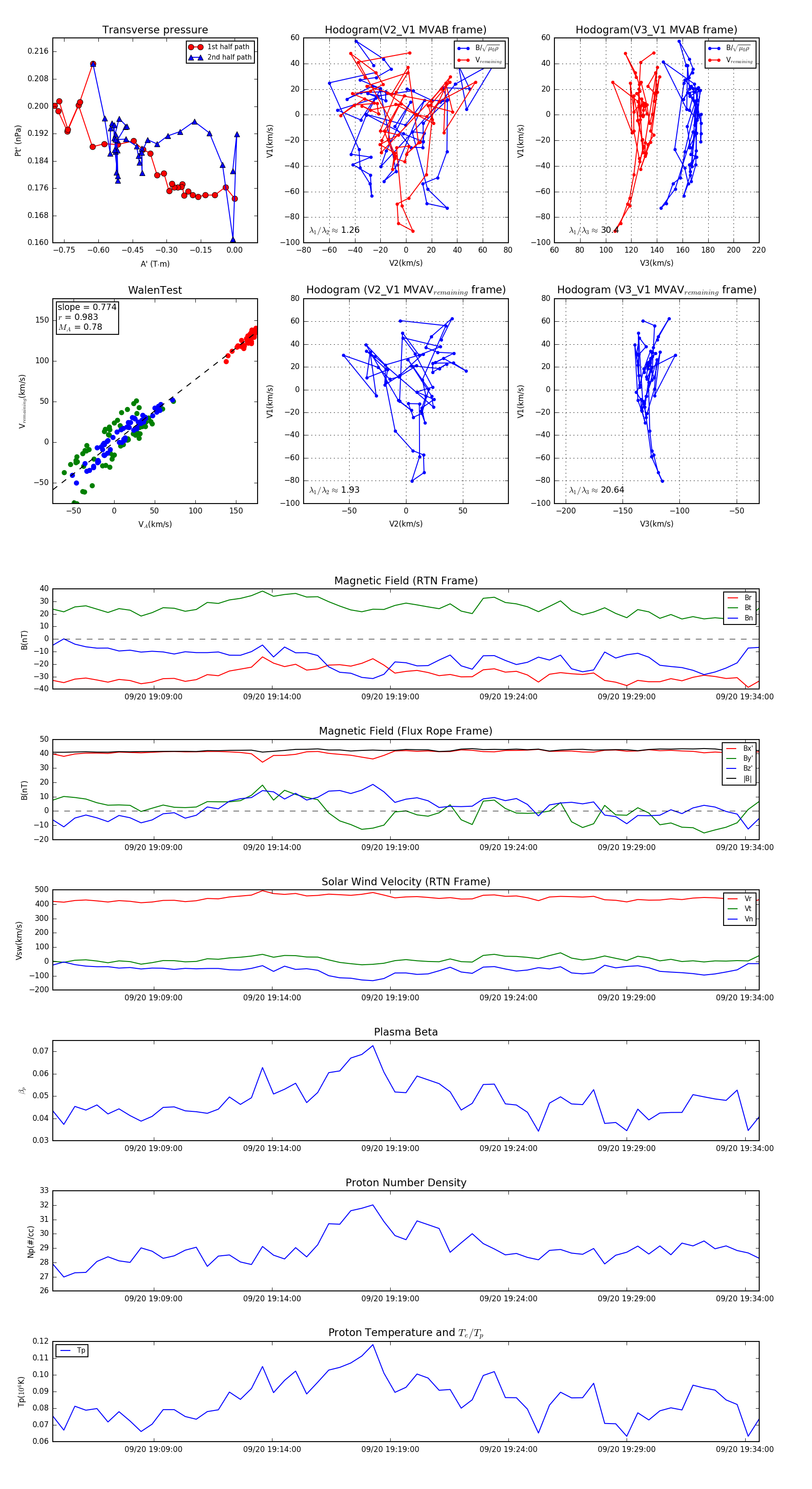
Flux Rope in 2024

Flux Rope Event 2024-09-20 19:04:44 ~ 2024-09-20 19:34:36 (1793 seconds)


plot