HOME   LIST
‹–   –›

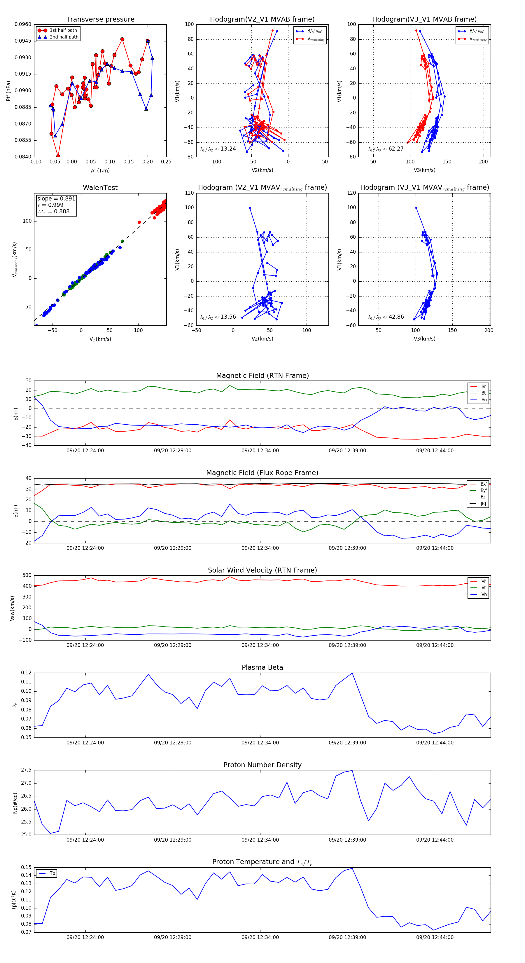
Flux Rope in 2024

Flux Rope Event 2024-09-20 12:21:04 ~ 2024-09-20 12:47:12 (1569 seconds)


plot