HOME   LIST
‹–   –›

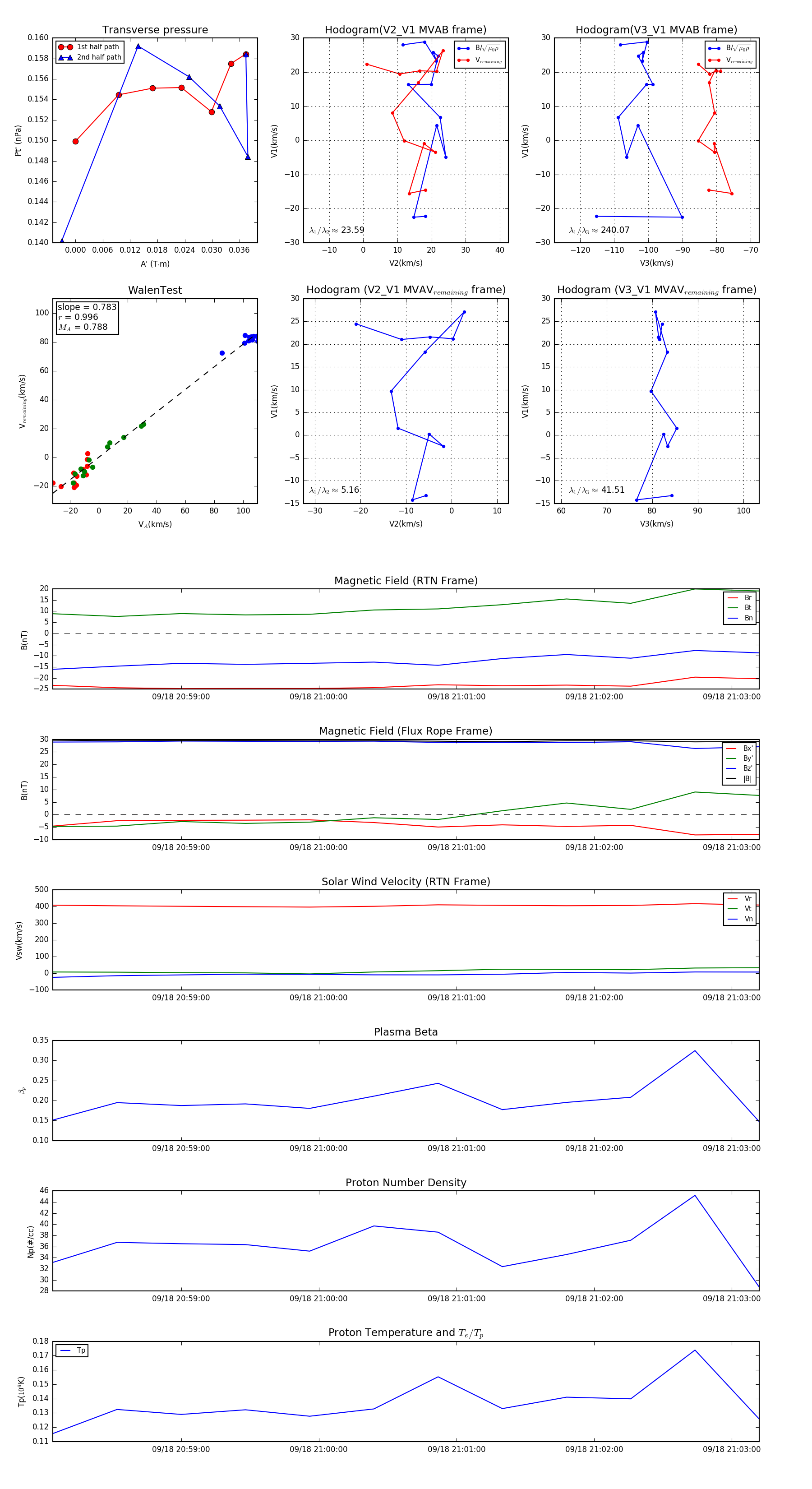
Flux Rope in 2024

Flux Rope Event 2024-09-18 20:58:04 ~ 2024-09-18 21:03:12 (309 seconds)


plot