HOME   LIST
‹–   –›

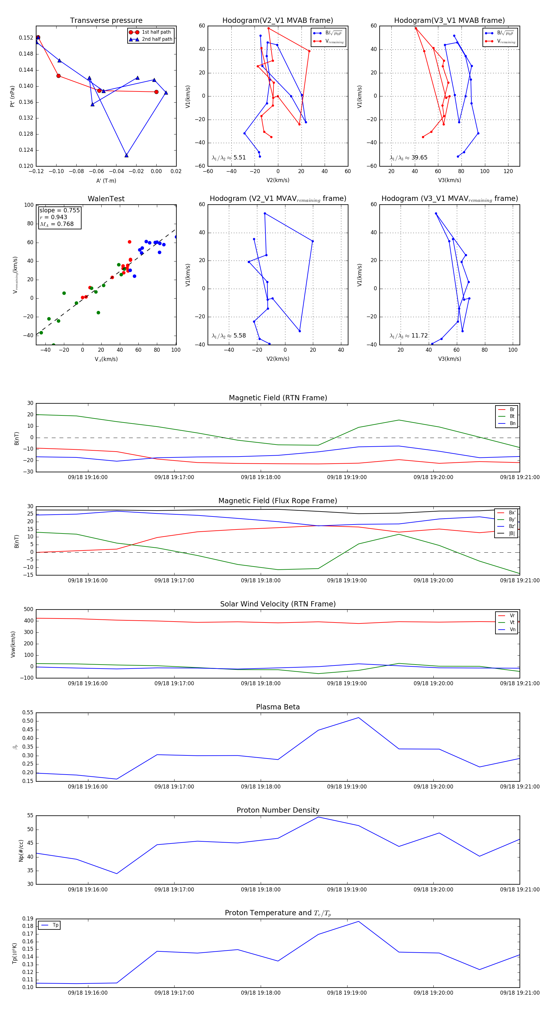
Flux Rope in 2024

Flux Rope Event 2024-09-18 19:15:24 ~ 2024-09-18 19:21:00 (337 seconds)


plot