HOME   LIST
‹–   –›

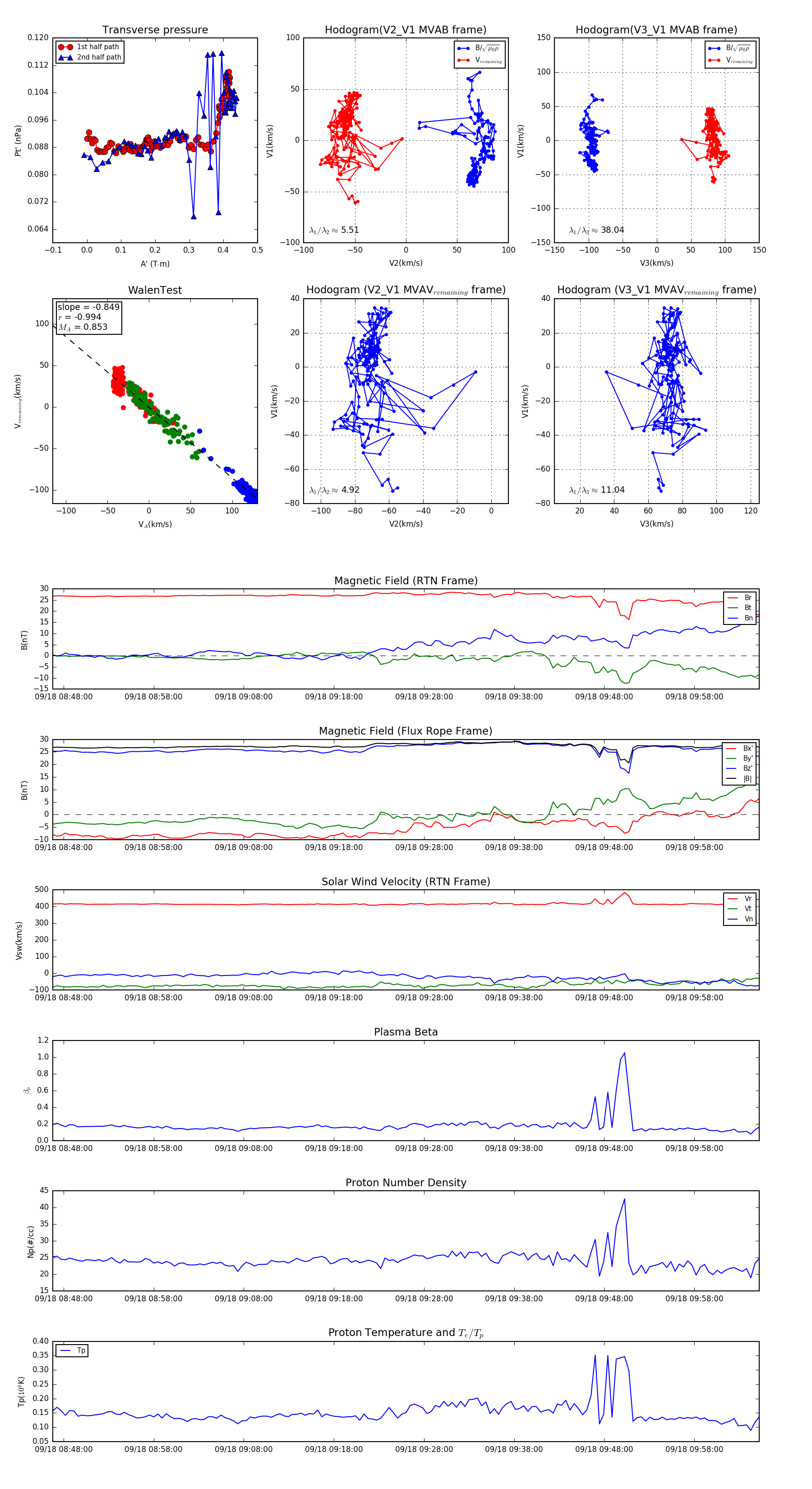
Flux Rope in 2024

Flux Rope Event 2024-09-18 08:46:48 ~ 2024-09-18 10:05:12 (4705 seconds)


plot