HOME   LIST
‹–   –›

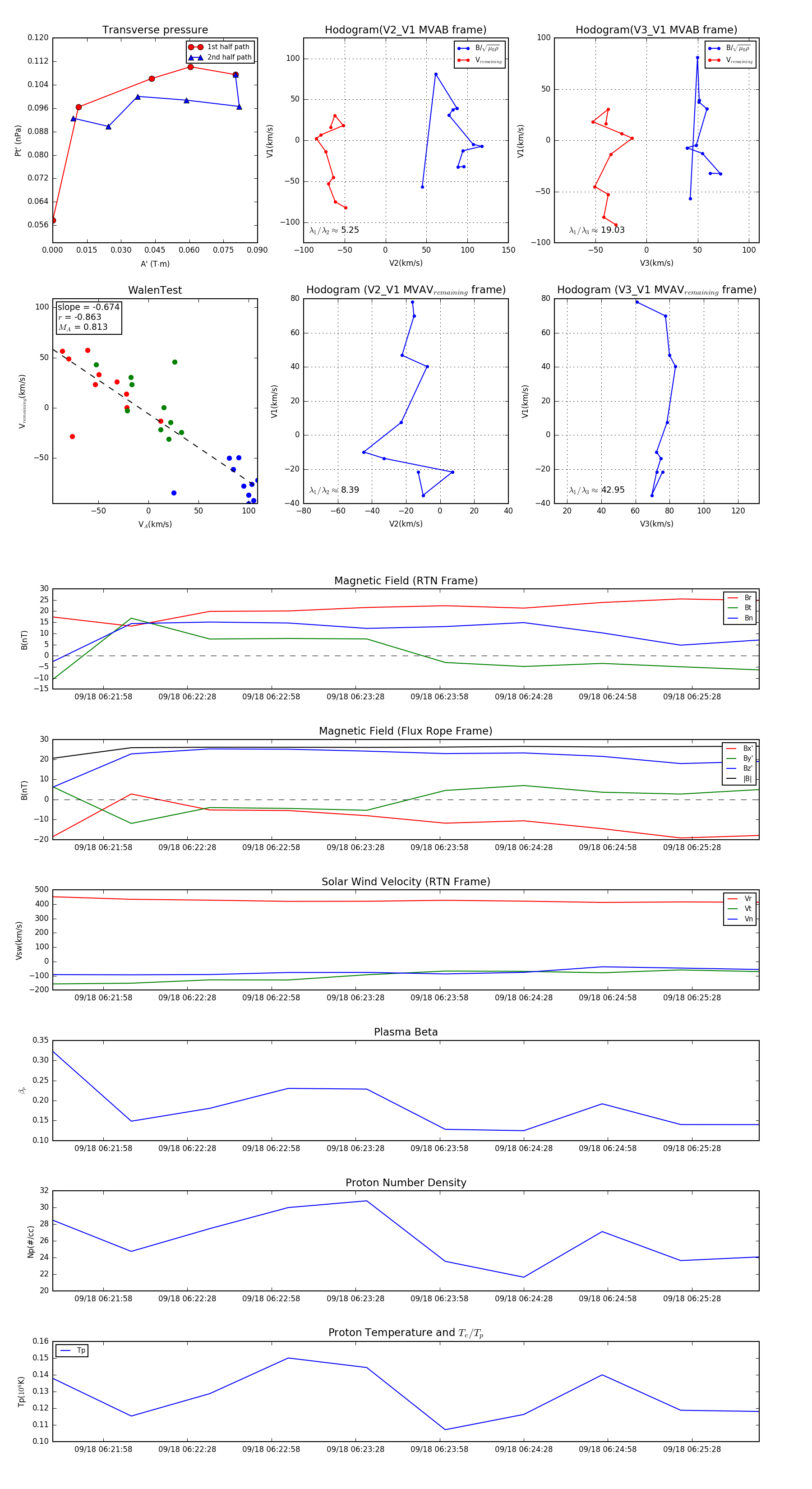
Flux Rope in 2024

Flux Rope Event 2024-09-18 06:21:40 ~ 2024-09-18 06:25:52 (253 seconds)


plot