HOME   LIST
‹–   –›

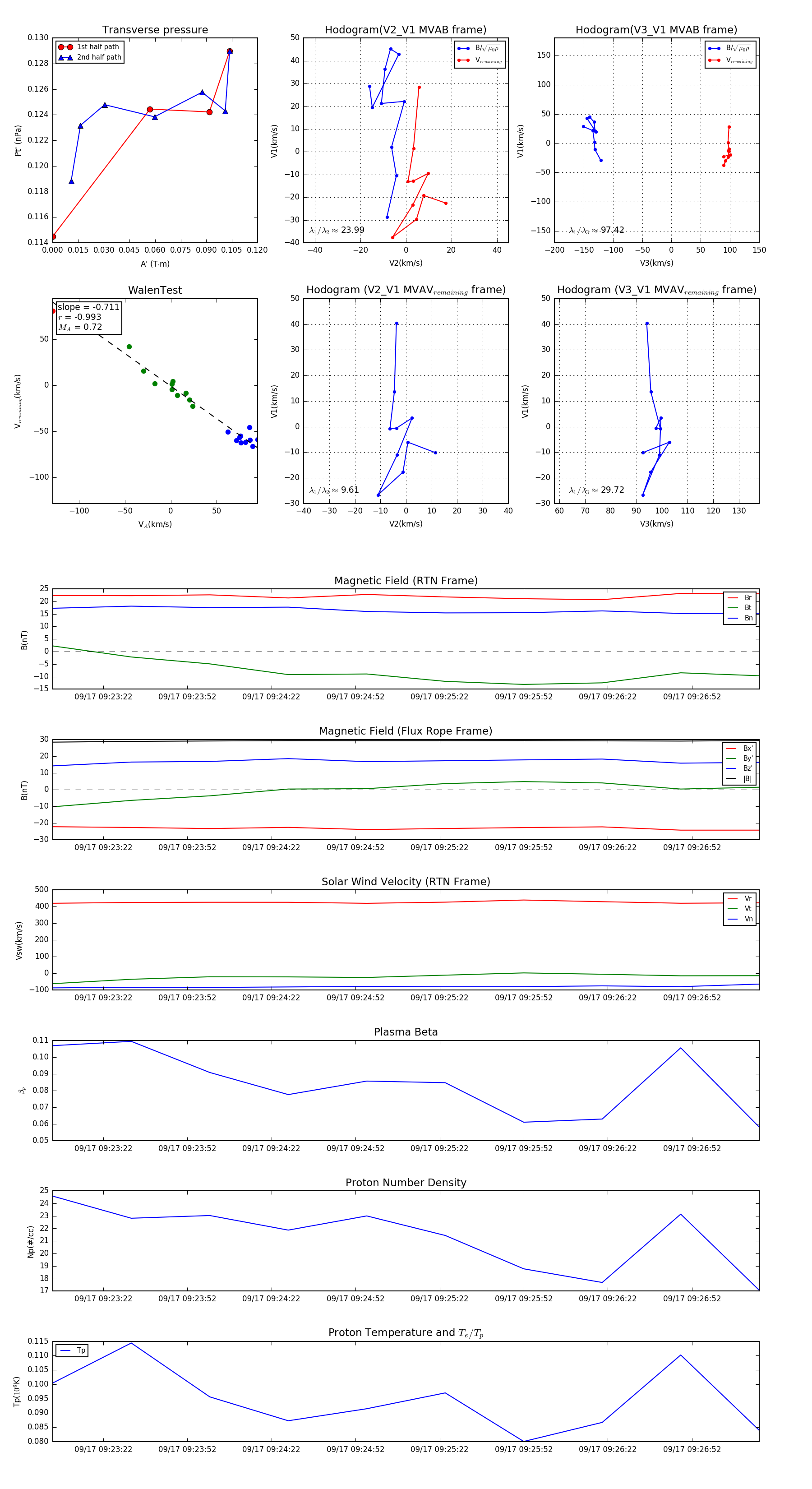
Flux Rope in 2024

Flux Rope Event 2024-09-17 09:23:04 ~ 2024-09-17 09:27:16 (253 seconds)


plot