HOME   LIST
‹–   –›

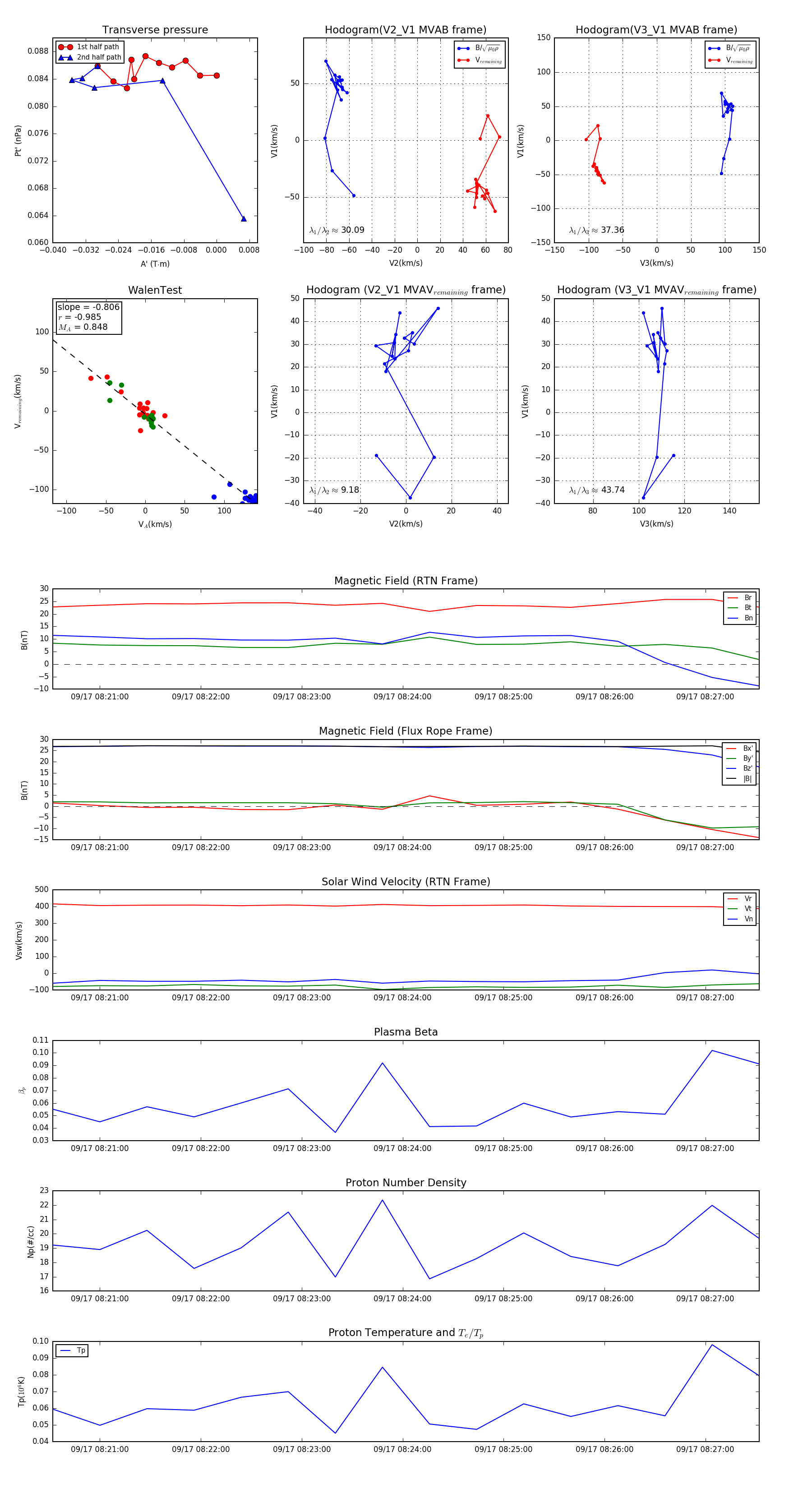
Flux Rope in 2024

Flux Rope Event 2024-09-17 08:20:32 ~ 2024-09-17 08:27:32 (421 seconds)


plot