HOME   LIST
‹–   –›

Flux Rope in 2024

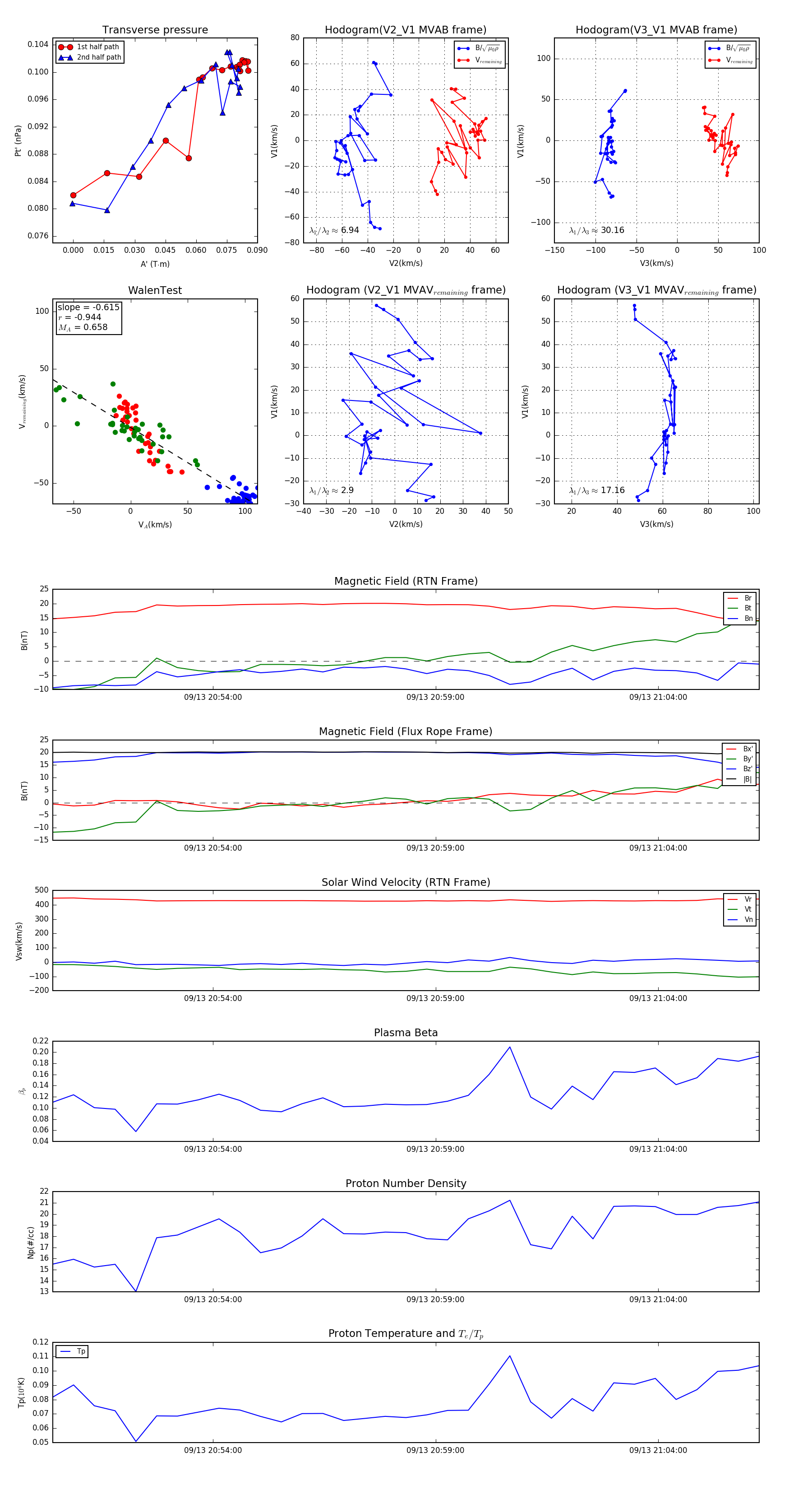
Flux Rope Event 2024-09-13 20:50:24 ~ 2024-09-13 21:06:16 (953 seconds)


plot