HOME   LIST
‹–   –›

Flux Rope in 2024

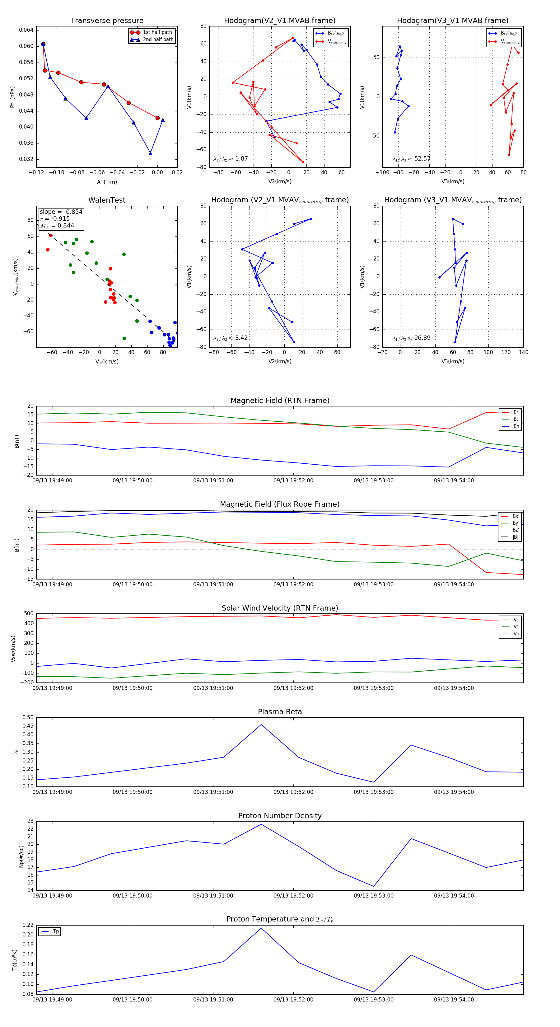
Flux Rope Event 2024-09-13 19:48:48 ~ 2024-09-13 19:54:52 (365 seconds)


plot