HOME   LIST
‹–   –›

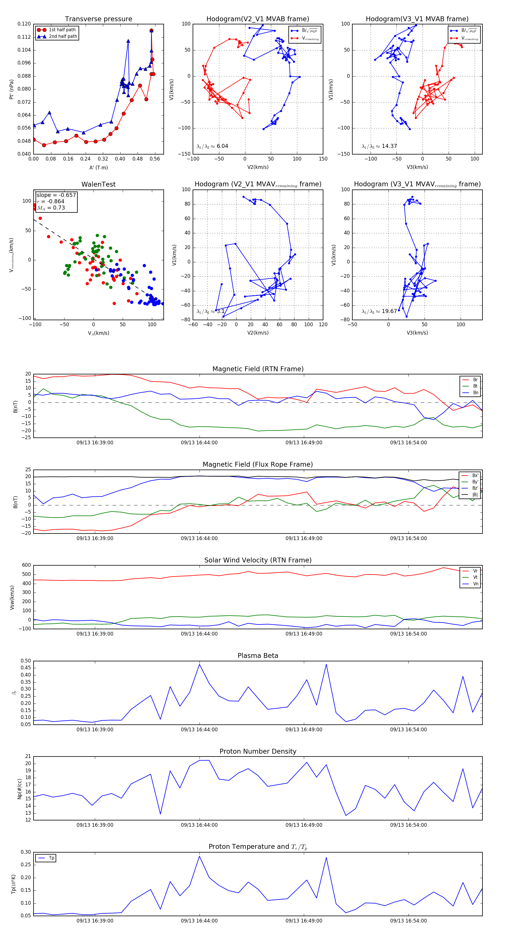
Flux Rope in 2024

Flux Rope Event 2024-09-13 16:36:04 ~ 2024-09-13 16:57:32 (1289 seconds)


plot