HOME   LIST
‹–   –›

Flux Rope in 2024

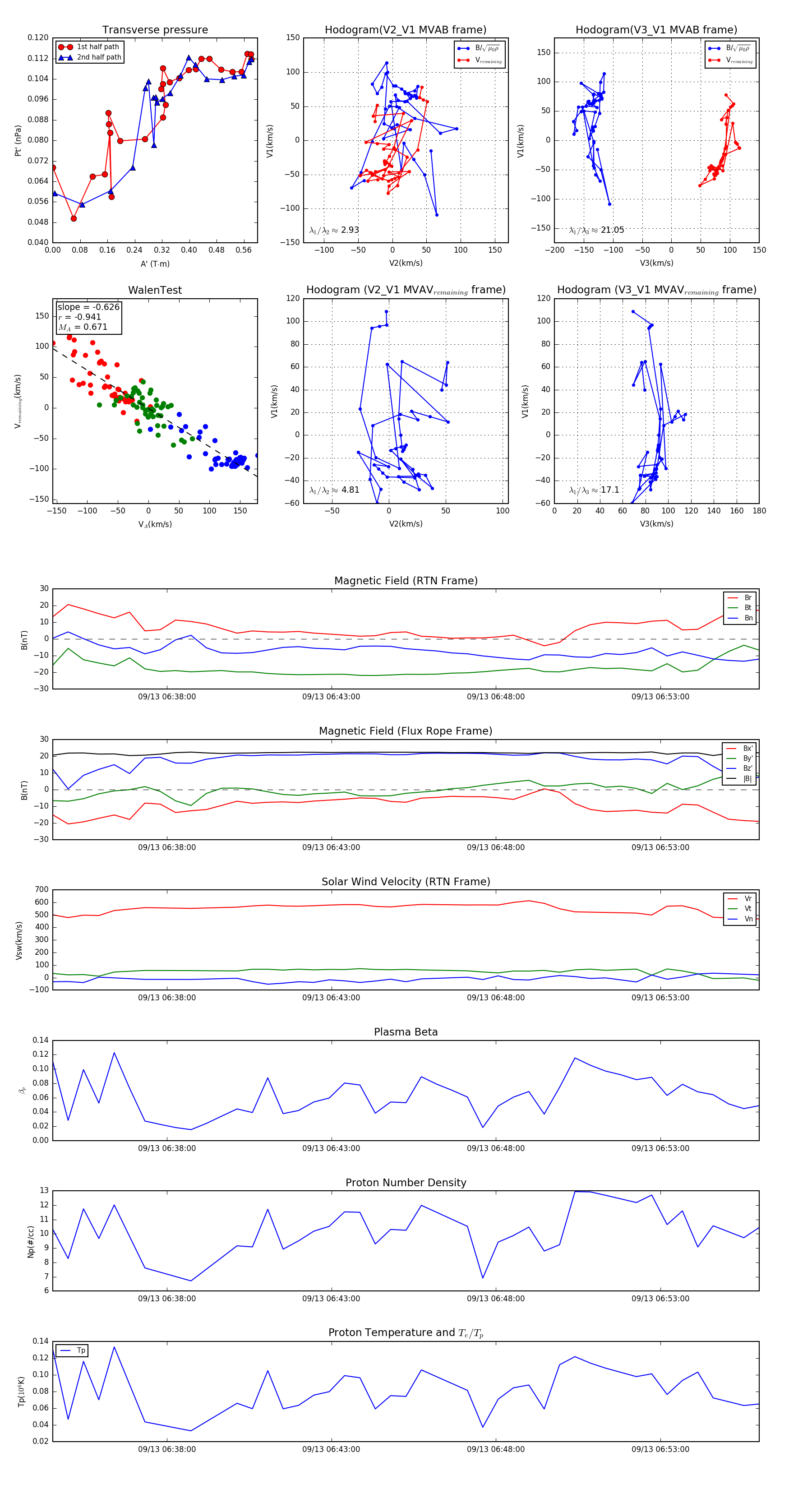
Flux Rope Event 2024-09-13 06:34:32 ~ 2024-09-13 06:56:00 (1289 seconds)


plot