HOME   LIST
‹–   –›

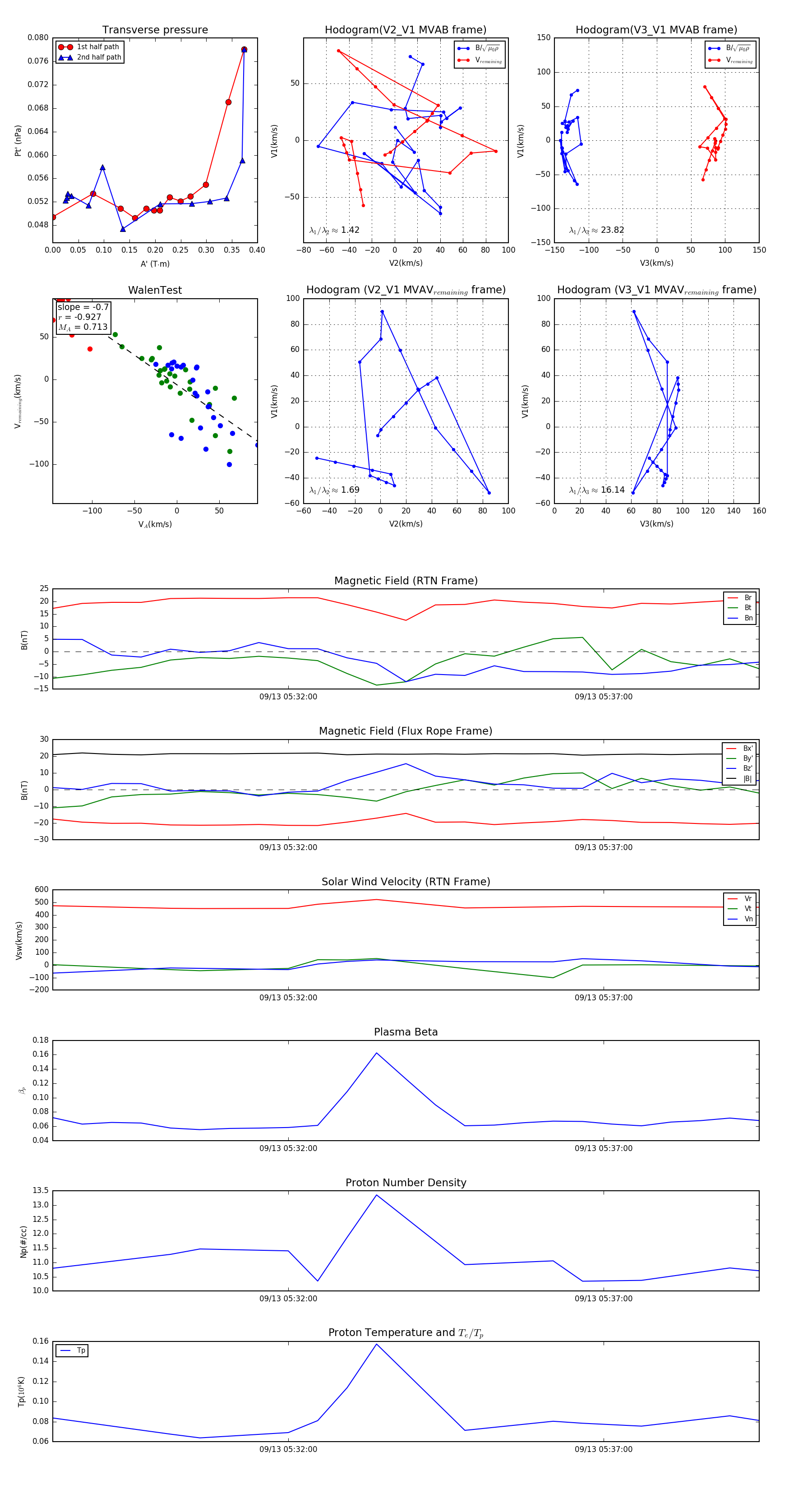
Flux Rope in 2024

Flux Rope Event 2024-09-13 05:28:16 ~ 2024-09-13 05:39:28 (673 seconds)


plot