HOME   LIST
‹–   –›

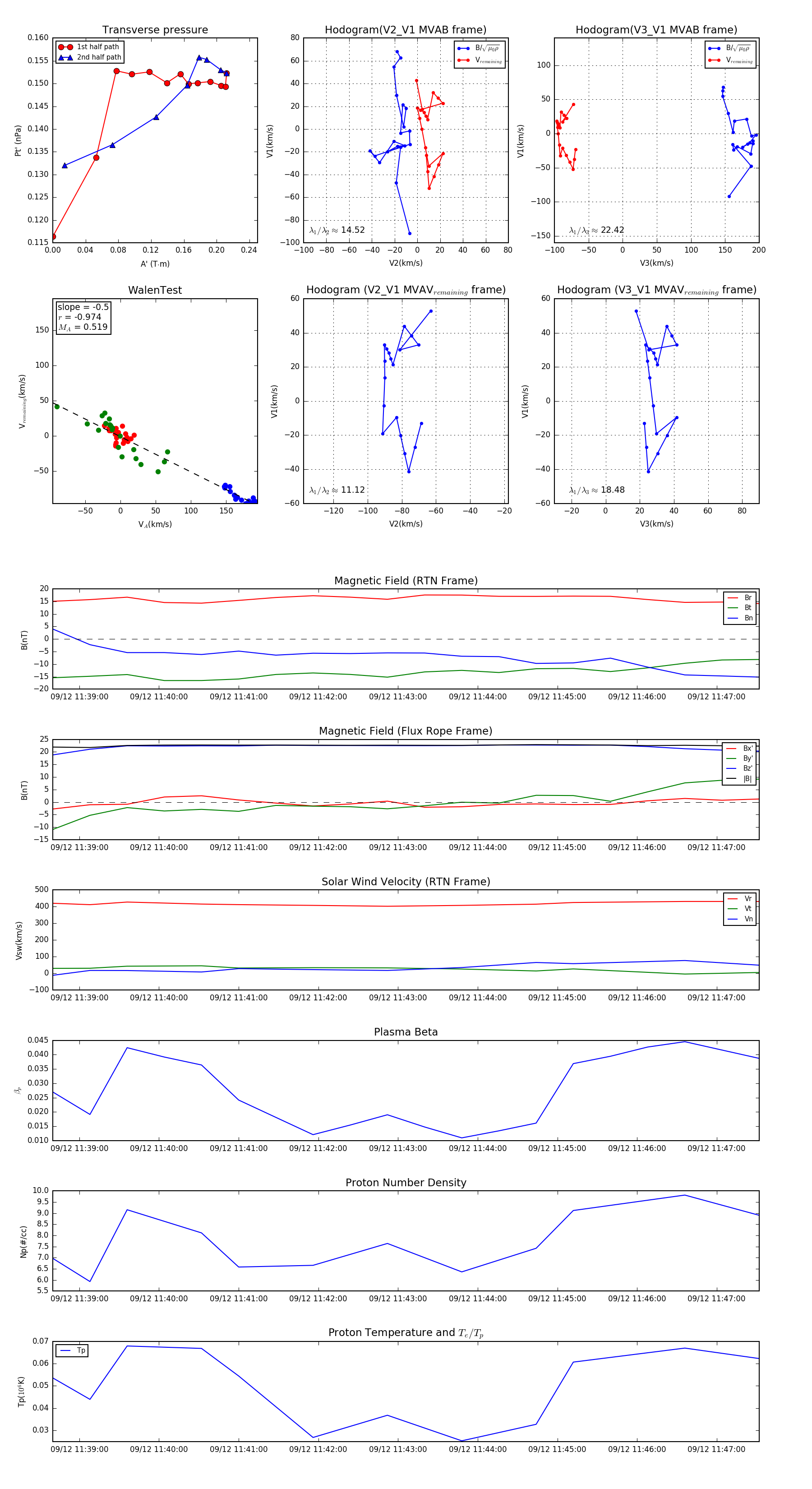
Flux Rope in 2024

Flux Rope Event 2024-09-12 11:38:40 ~ 2024-09-12 11:47:32 (533 seconds)


plot