HOME   LIST
‹–   –›

Flux Rope in 2024

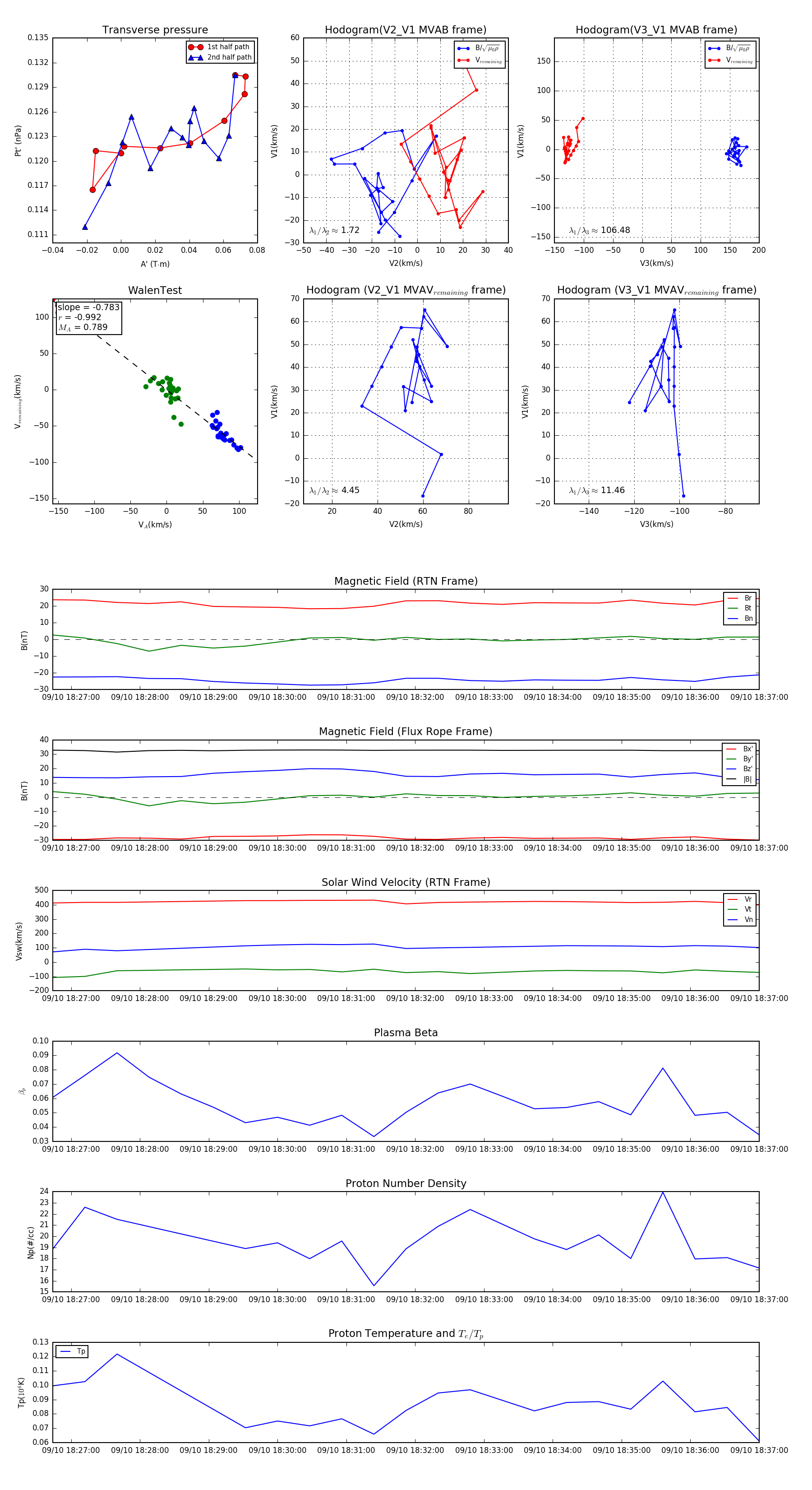
Flux Rope Event 2024-09-10 18:26:44 ~ 2024-09-10 18:37:00 (617 seconds)


plot