HOME   LIST
‹–   –›

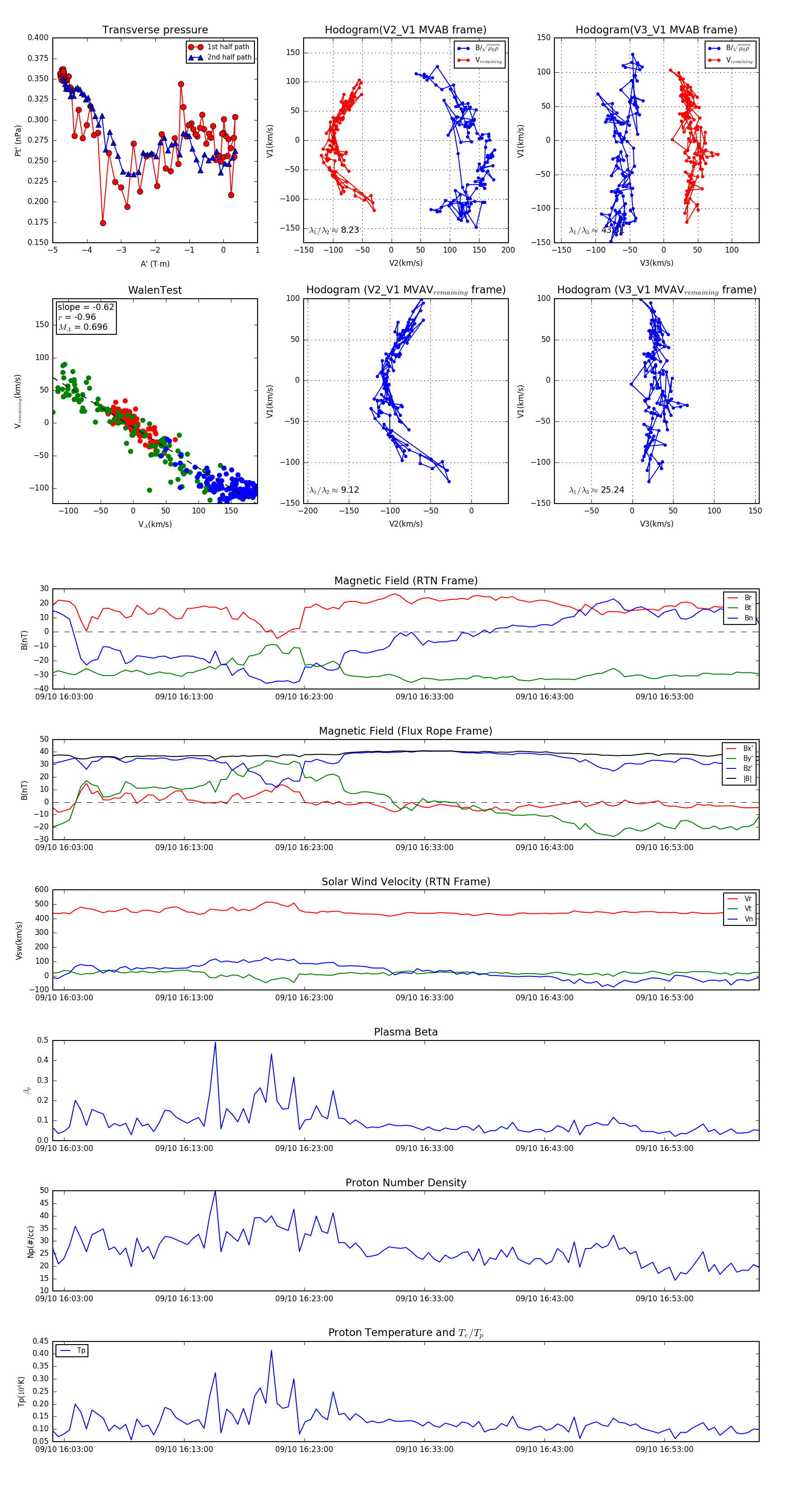
Flux Rope in 2024

Flux Rope Event 2024-09-10 16:02:04 ~ 2024-09-10 17:00:52 (3529 seconds)


plot