HOME   LIST
‹–   –›

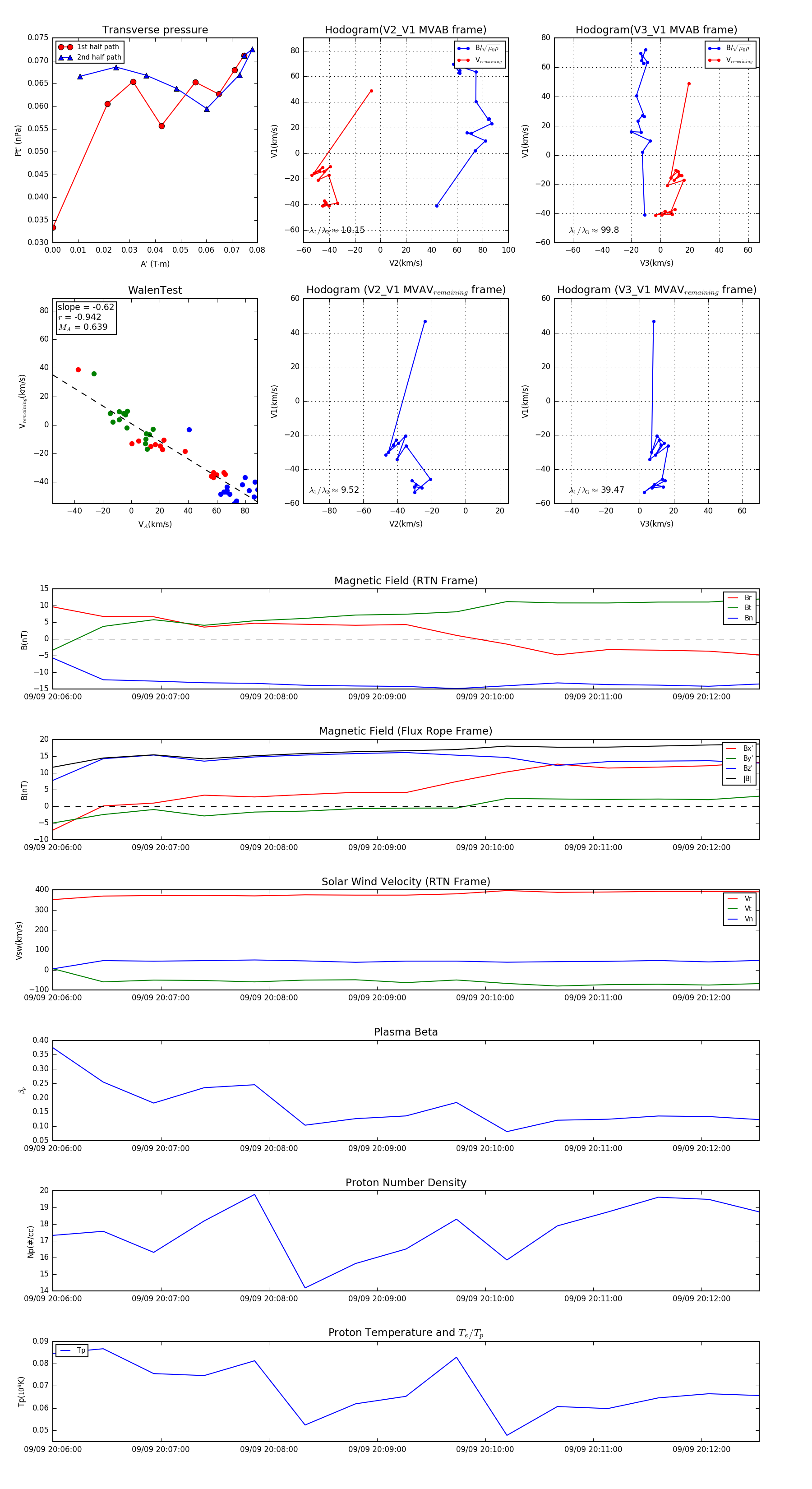
Flux Rope in 2024

Flux Rope Event 2024-09-09 20:06:00 ~ 2024-09-09 20:12:32 (393 seconds)


plot