HOME   LIST
‹–   –›

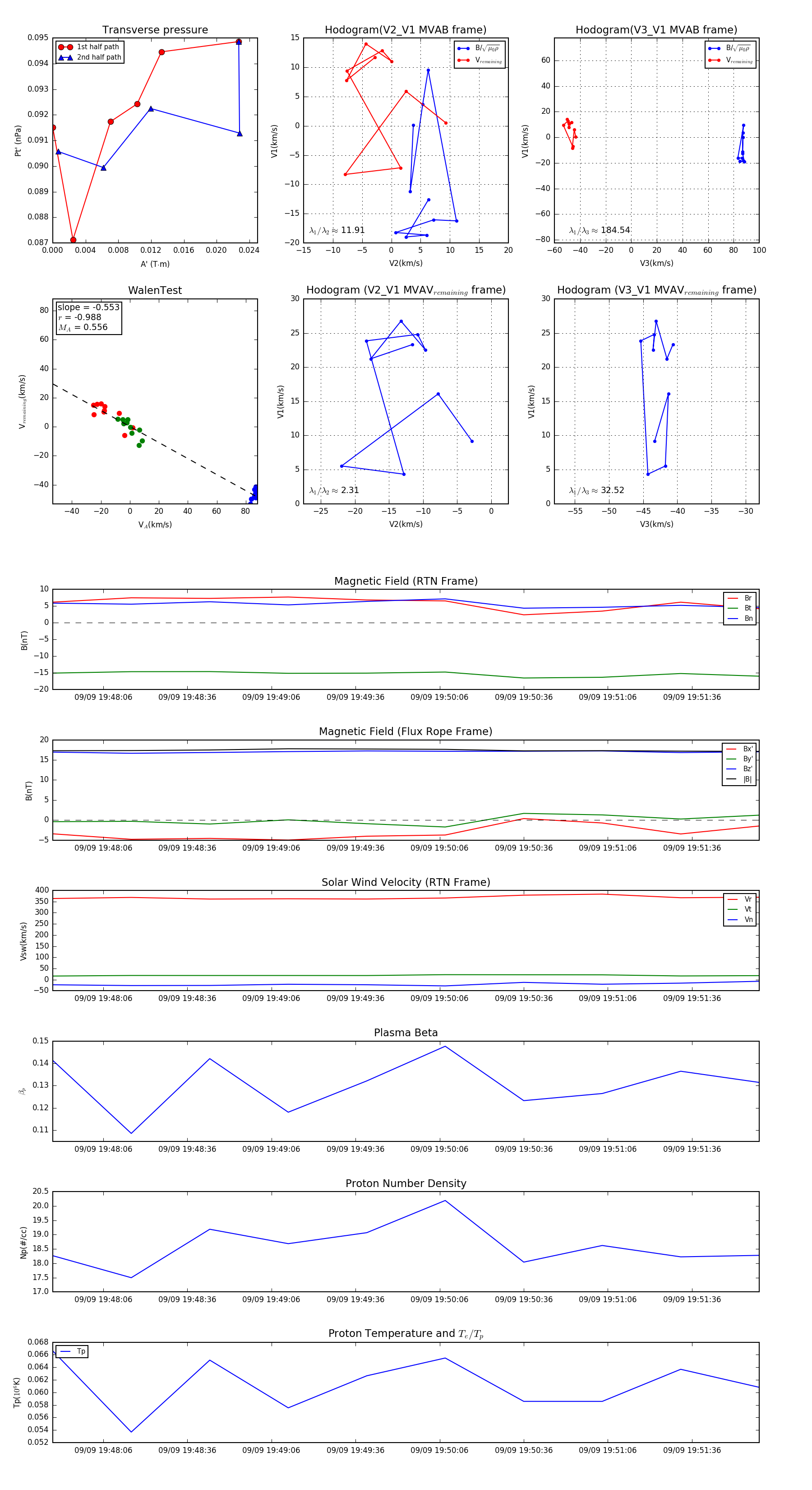
Flux Rope in 2024

Flux Rope Event 2024-09-09 19:47:48 ~ 2024-09-09 19:52:00 (253 seconds)


plot