HOME   LIST
‹–   –›

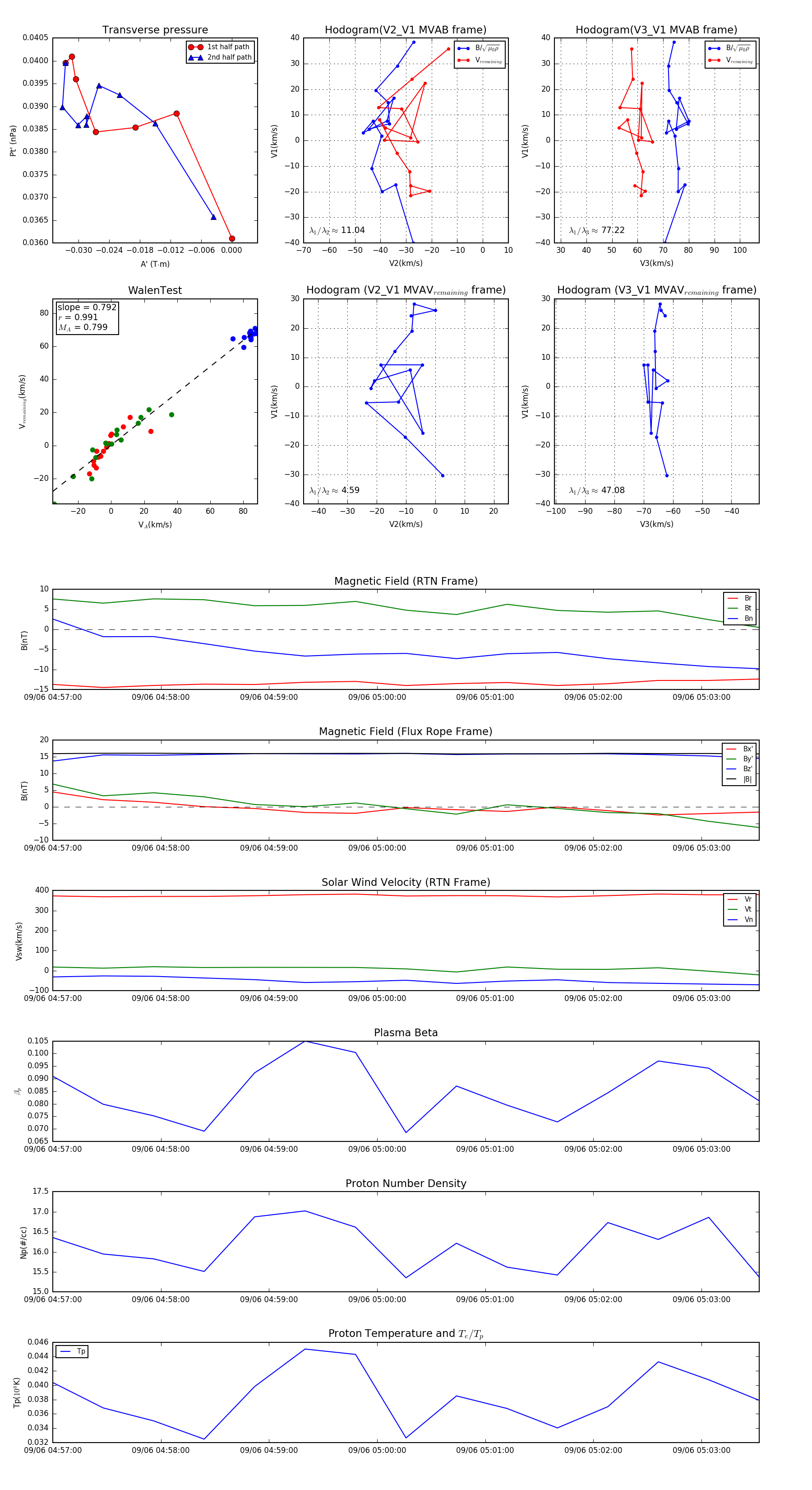
Flux Rope in 2024

Flux Rope Event 2024-09-06 04:57:00 ~ 2024-09-06 05:03:32 (393 seconds)


plot