HOME   LIST
‹–   –›

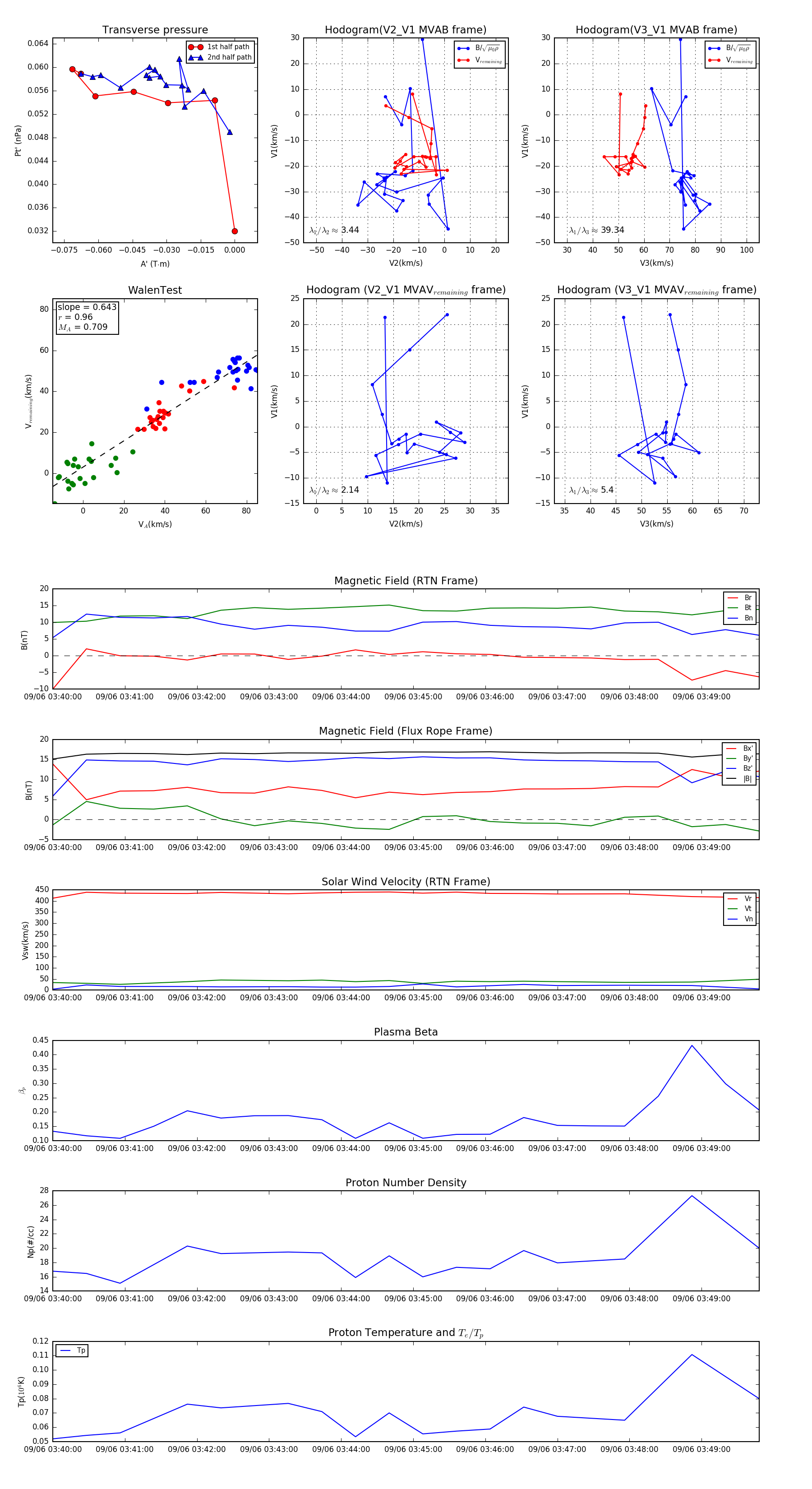
Flux Rope in 2024

Flux Rope Event 2024-09-06 03:40:00 ~ 2024-09-06 03:49:48 (589 seconds)


plot