HOME   LIST
‹–   –›

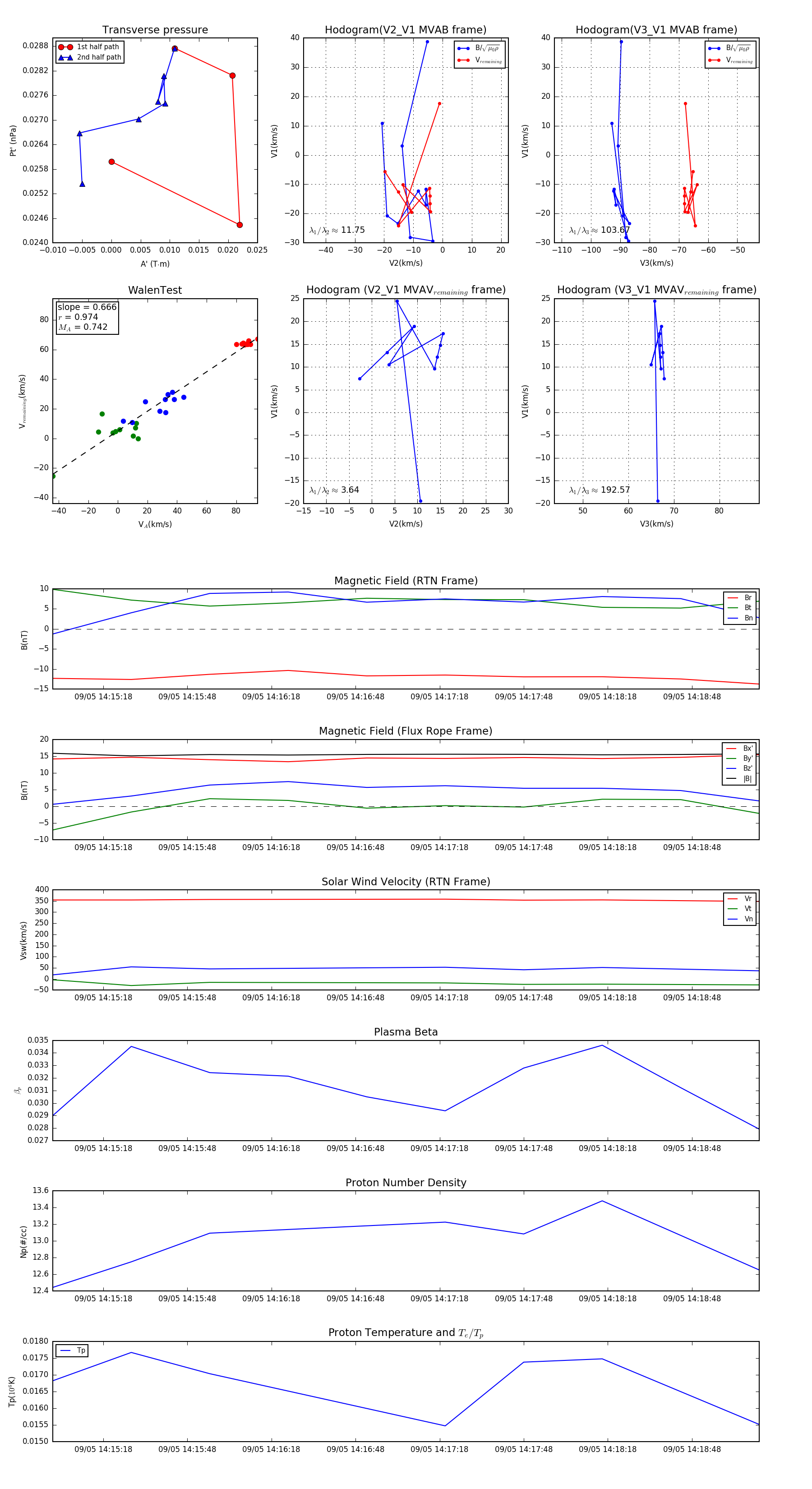
Flux Rope in 2024

Flux Rope Event 2024-09-05 14:15:00 ~ 2024-09-05 14:19:12 (253 seconds)


plot