HOME   LIST
‹–   –›

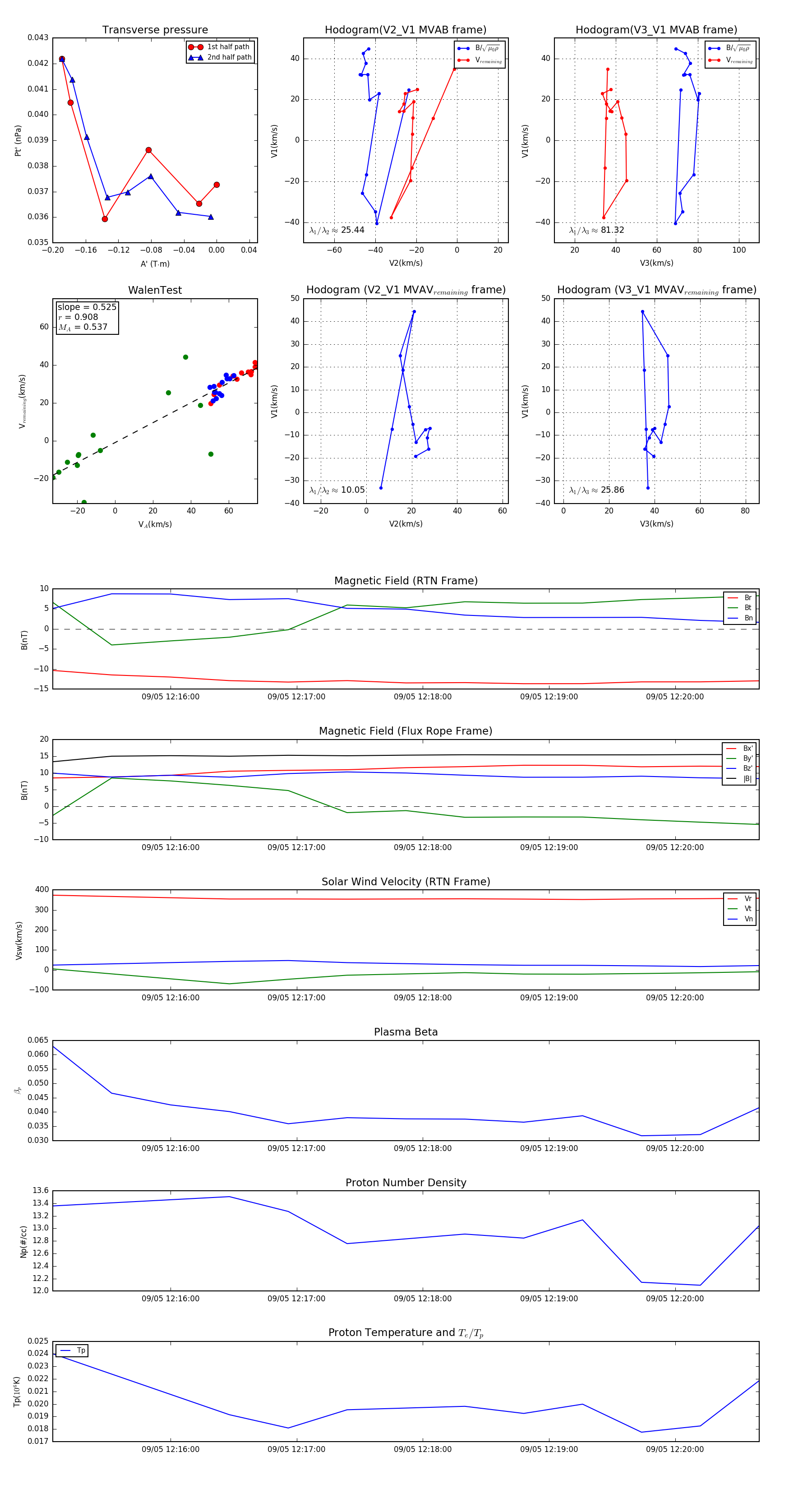
Flux Rope in 2024

Flux Rope Event 2024-09-05 12:15:04 ~ 2024-09-05 12:20:40 (337 seconds)


plot