HOME   LIST
‹–   –›

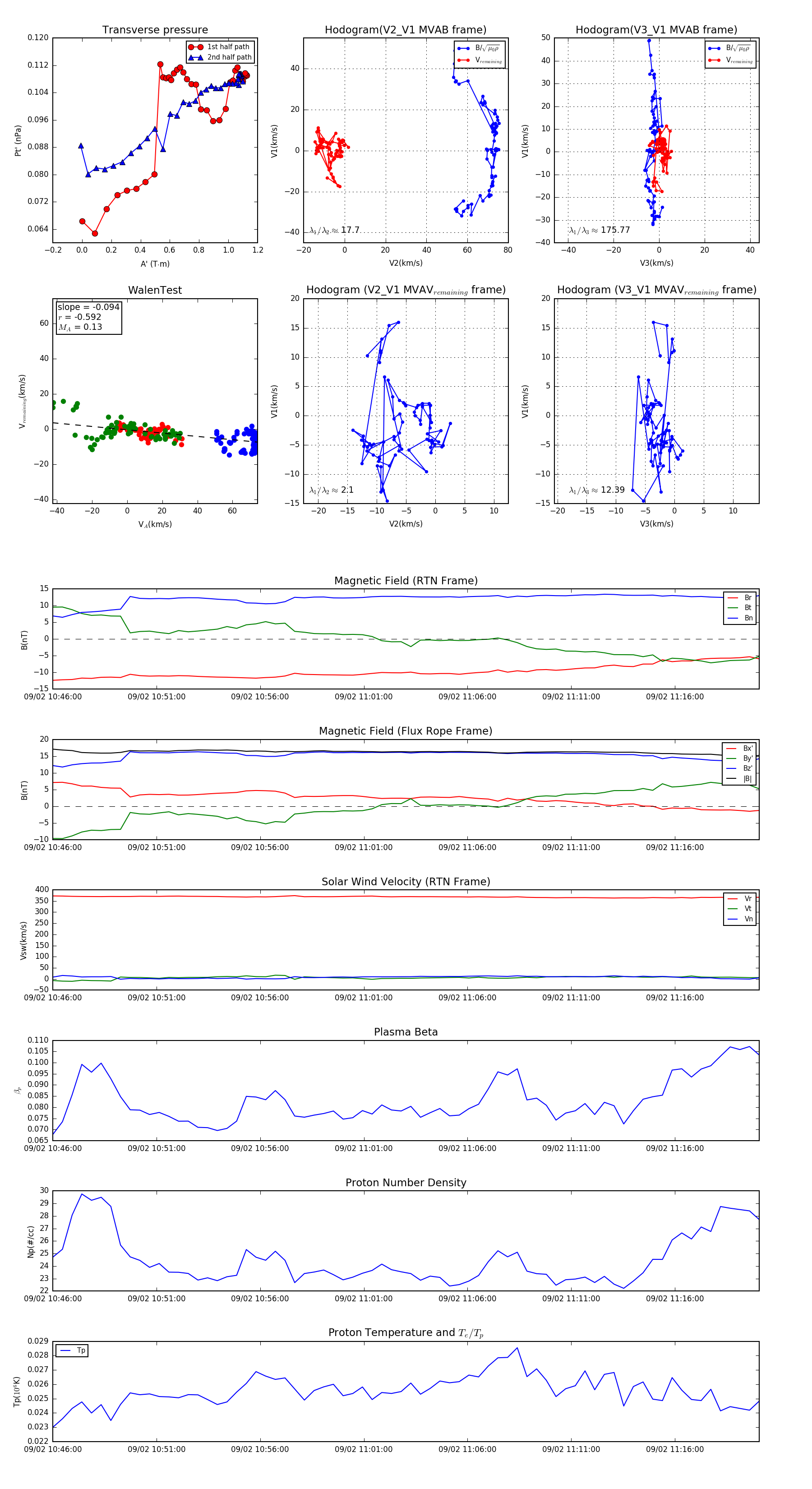
Flux Rope in 2024

Flux Rope Event 2024-09-02 10:46:00 ~ 2024-09-02 11:20:04 (2045 seconds)


plot