HOME   LIST
‹–   –›

Flux Rope in 2024

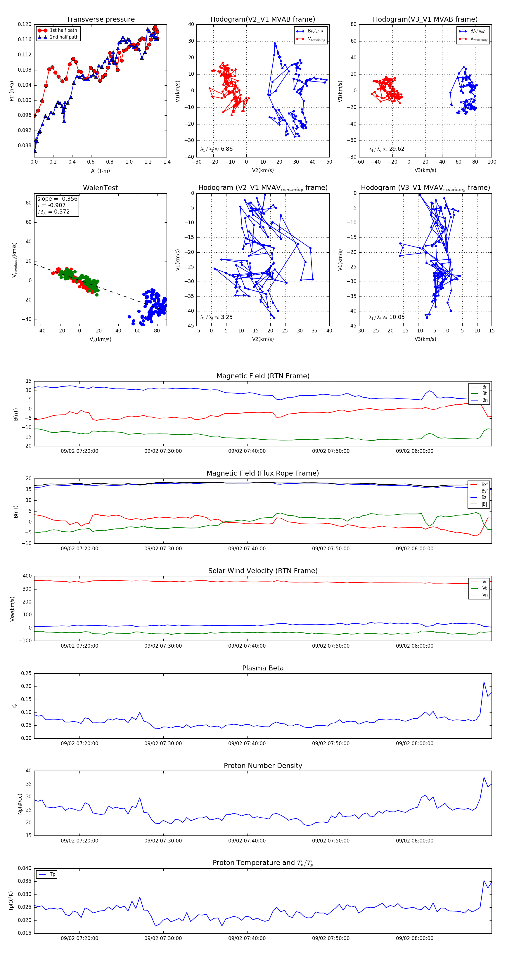
Flux Rope Event 2024-09-02 07:14:36 ~ 2024-09-02 08:09:12 (3277 seconds)


plot