HOME   LIST
‹–   –›

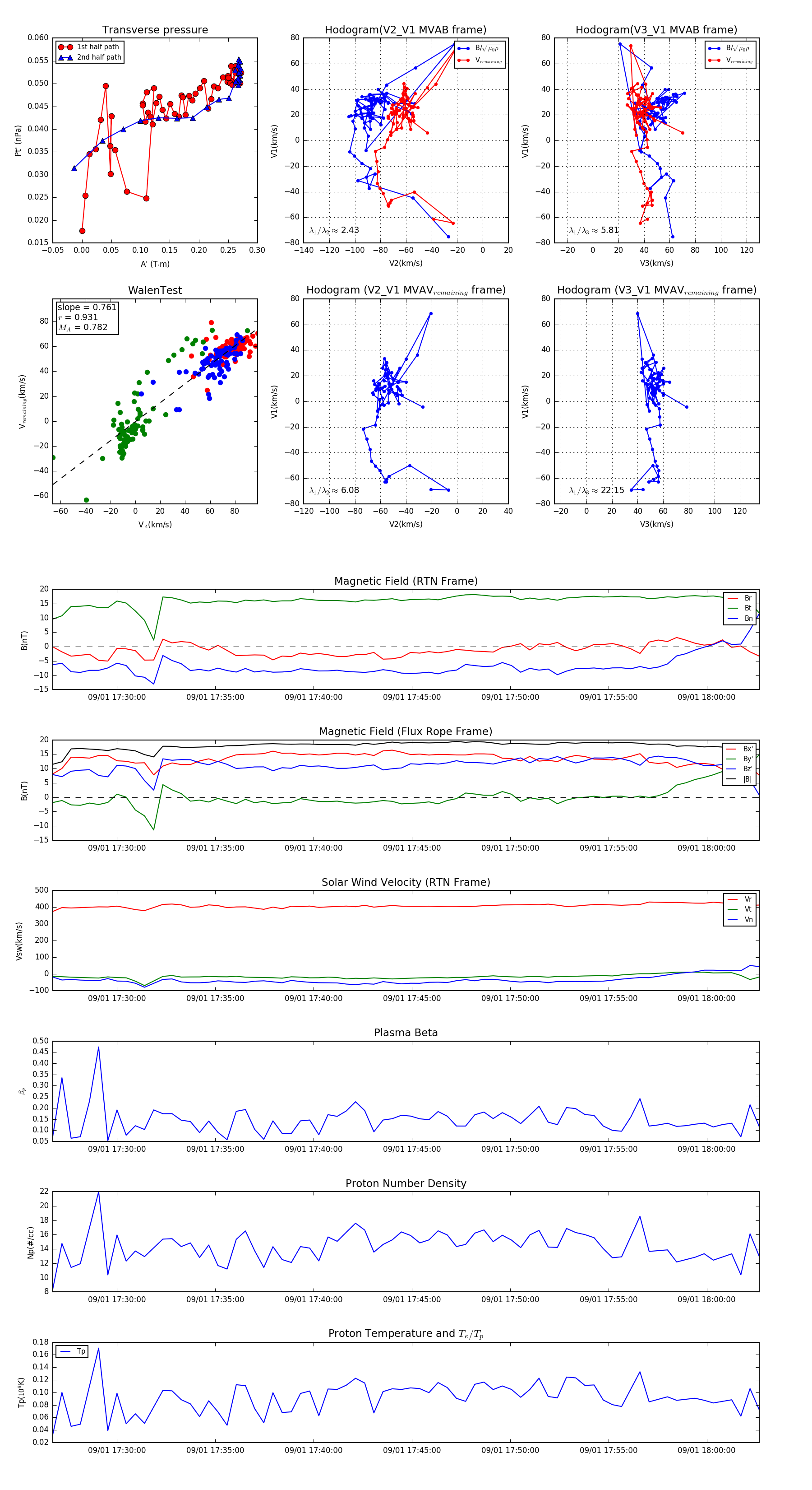
Flux Rope in 2024

Flux Rope Event 2024-09-01 17:26:44 ~ 2024-09-01 18:02:40 (2157 seconds)


plot