HOME   LIST
‹–   –›

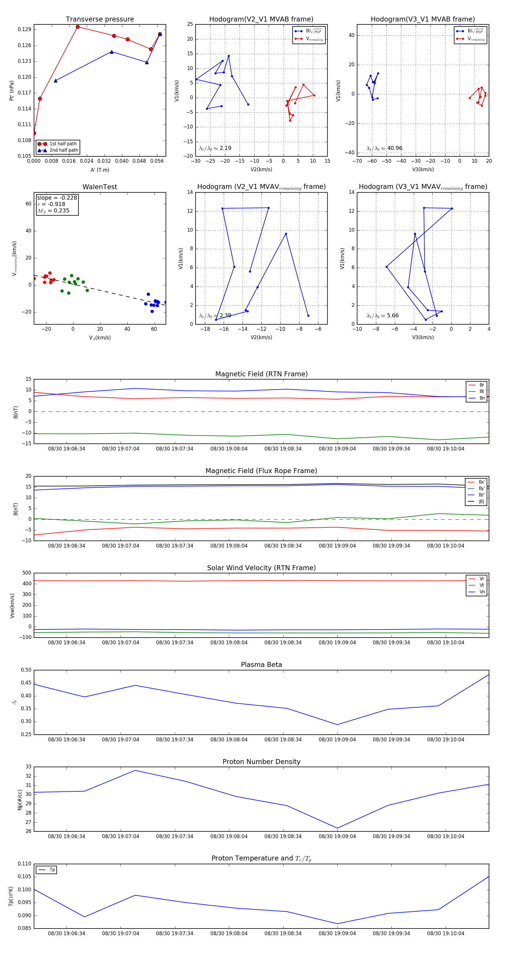
Flux Rope in 2024

Flux Rope Event 2024-08-30 19:06:16 ~ 2024-08-30 19:10:28 (253 seconds)


plot