HOME   LIST
‹–   –›

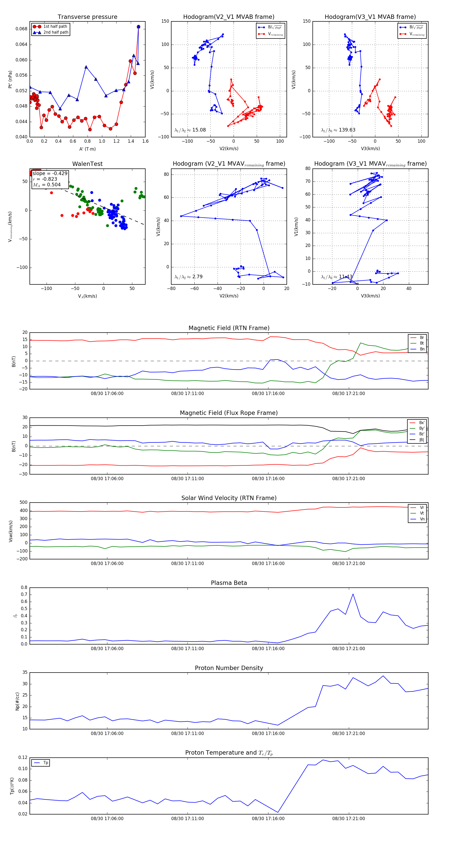
Flux Rope in 2024

Flux Rope Event 2024-08-30 17:01:12 ~ 2024-08-30 17:25:56 (1485 seconds)


plot