HOME   LIST
‹–   –›

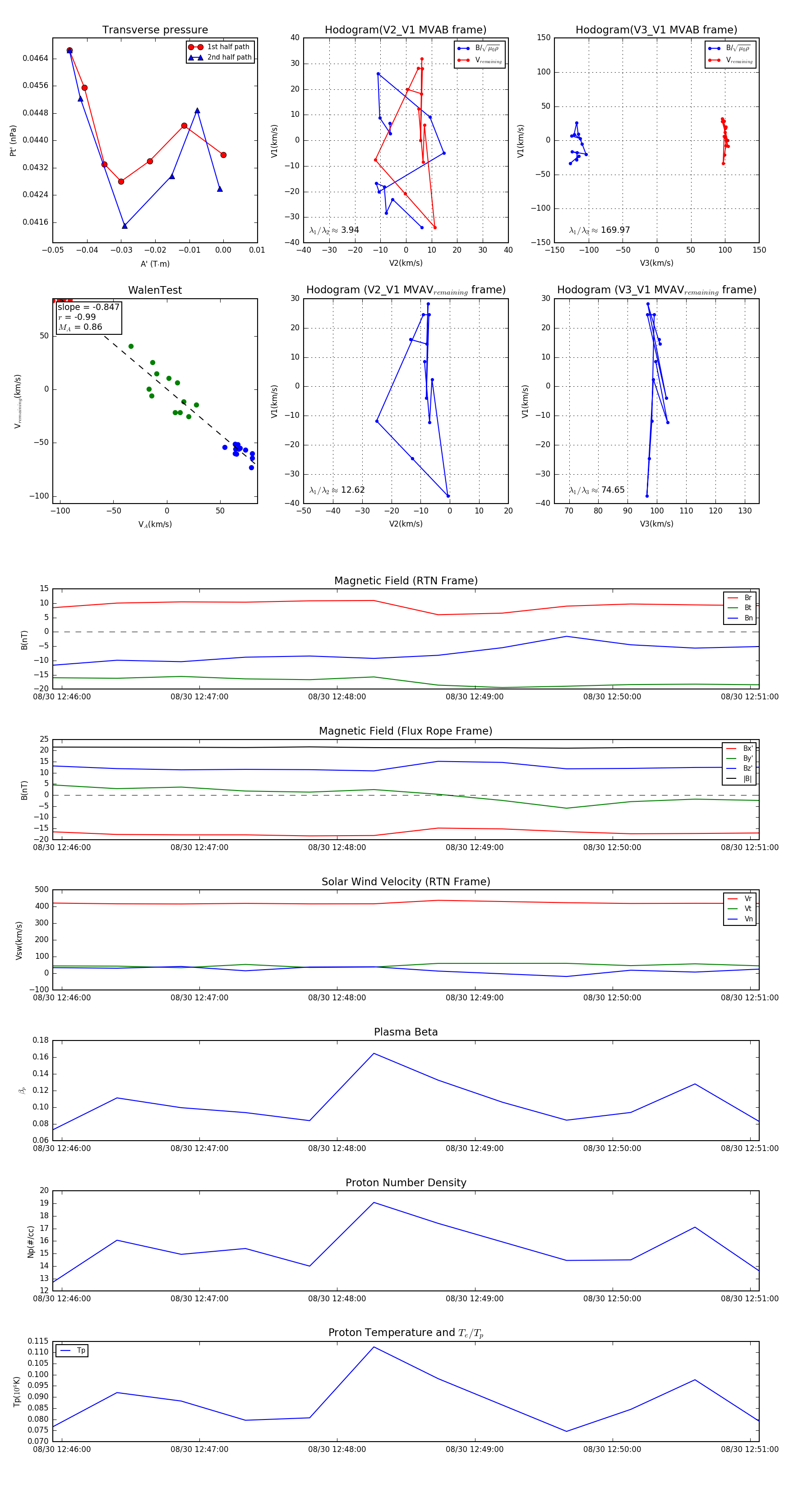
Flux Rope in 2024

Flux Rope Event 2024-08-30 12:45:56 ~ 2024-08-30 12:51:04 (309 seconds)


plot