HOME   LIST
‹–   –›

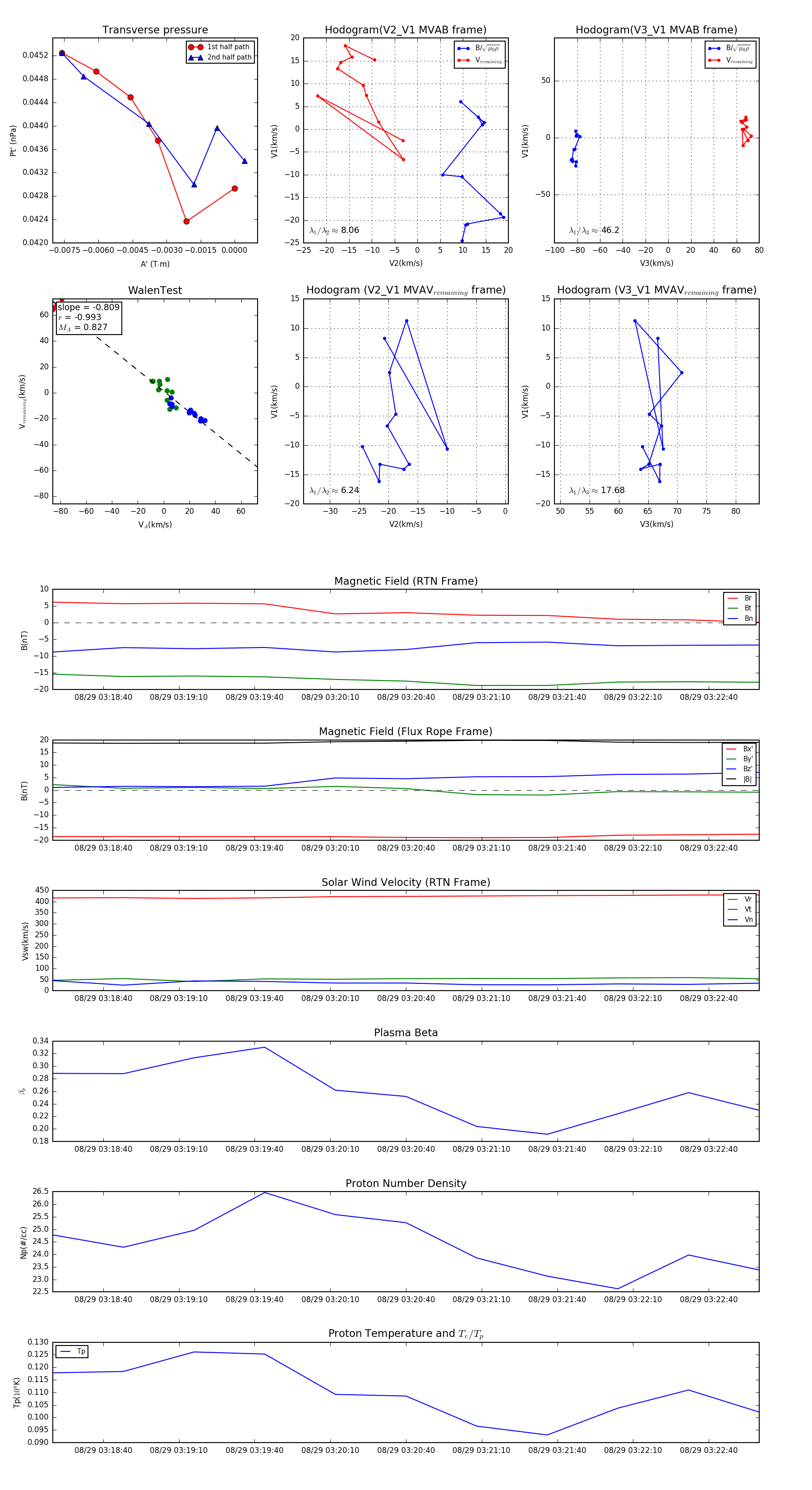
Flux Rope in 2024

Flux Rope Event 2024-08-29 03:18:20 ~ 2024-08-29 03:23:00 (281 seconds)


plot