HOME   LIST
‹–   –›

Flux Rope in 2024

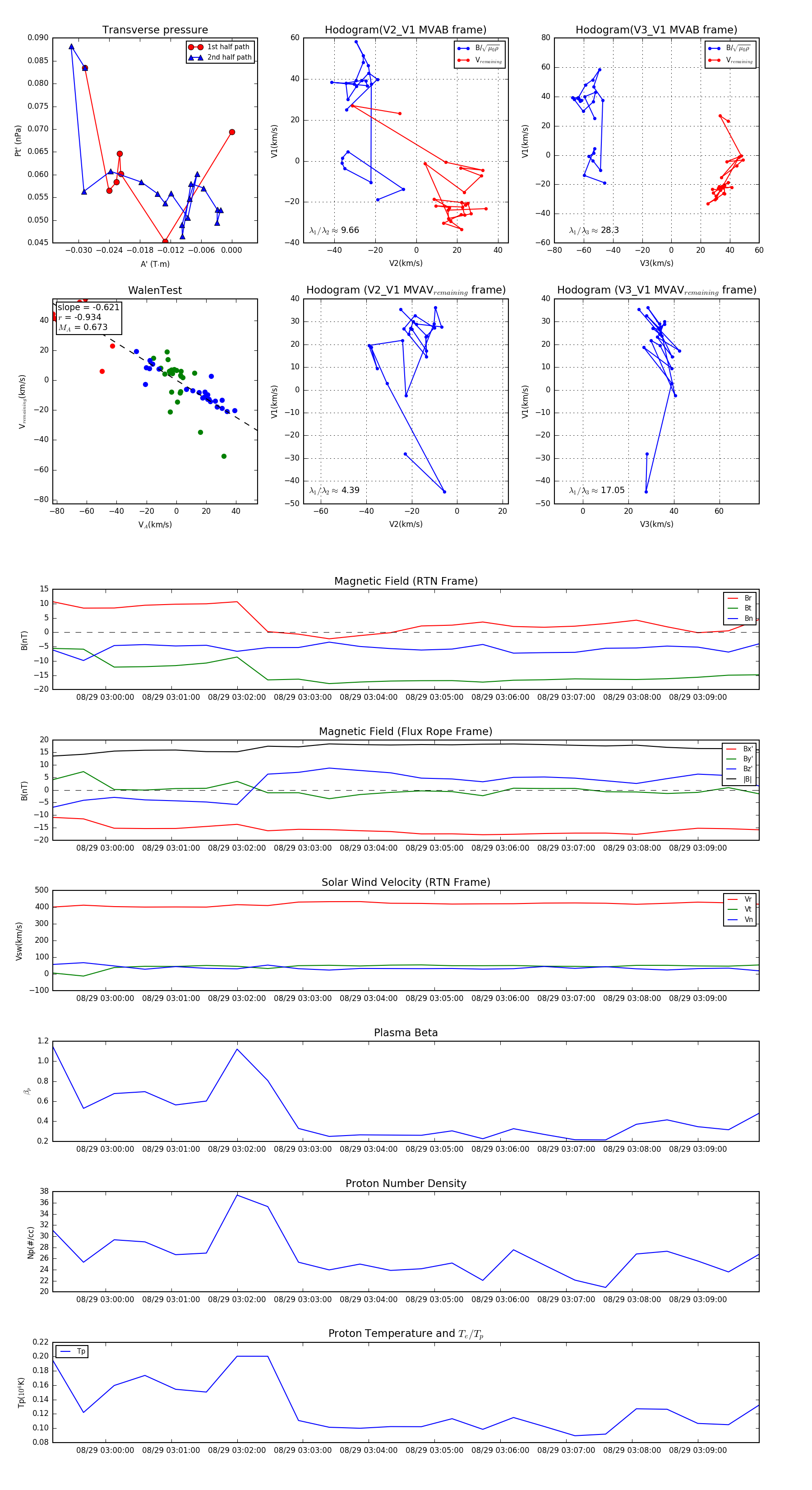
Flux Rope Event 2024-08-29 02:59:12 ~ 2024-08-29 03:09:56 (645 seconds)


plot