HOME   LIST
‹–   –›

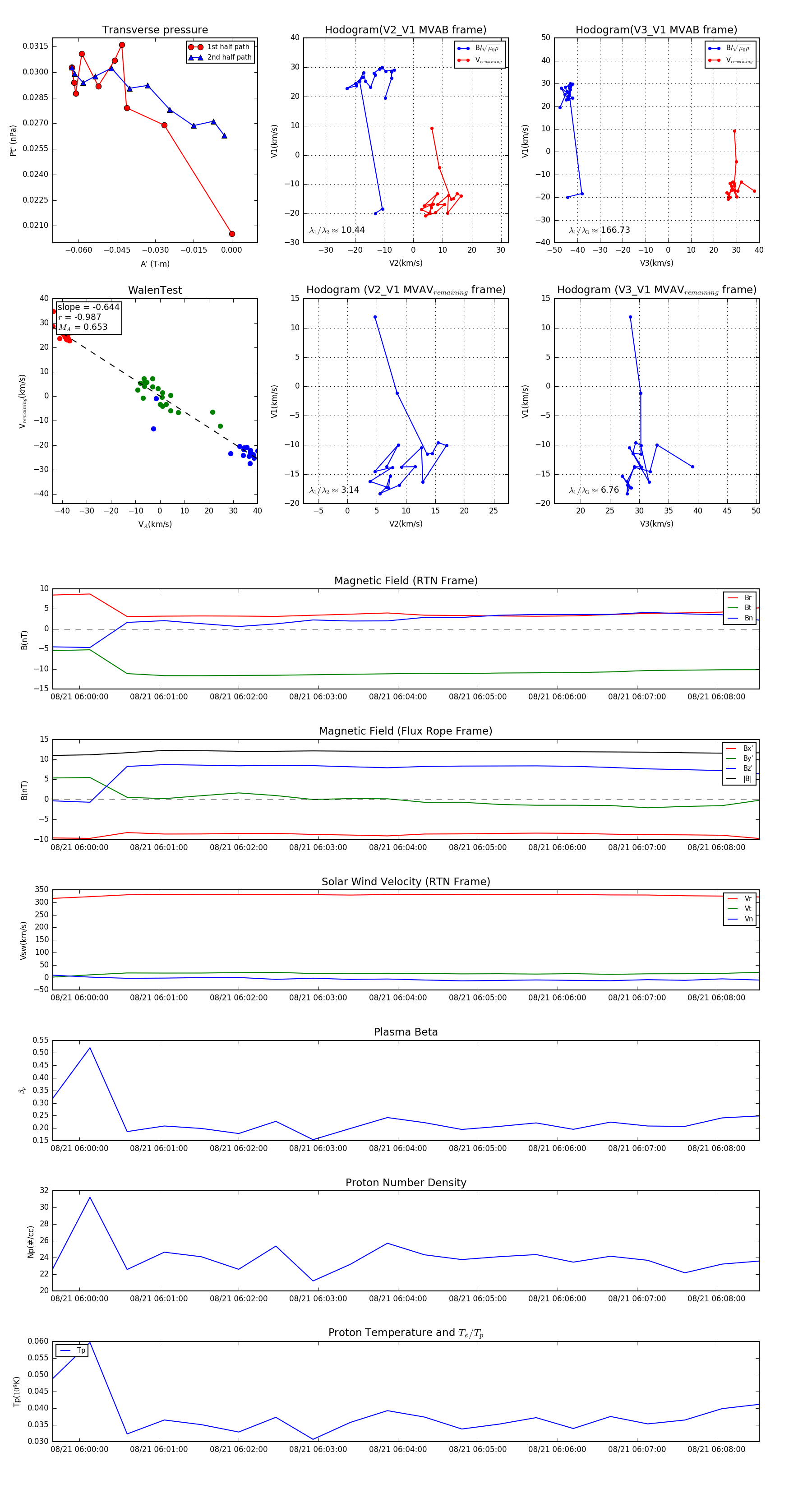
Flux Rope in 2024

Flux Rope Event 2024-08-21 05:59:40 ~ 2024-08-21 06:08:32 (533 seconds)


plot