HOME   LIST
‹–   –›

Flux Rope in 2024

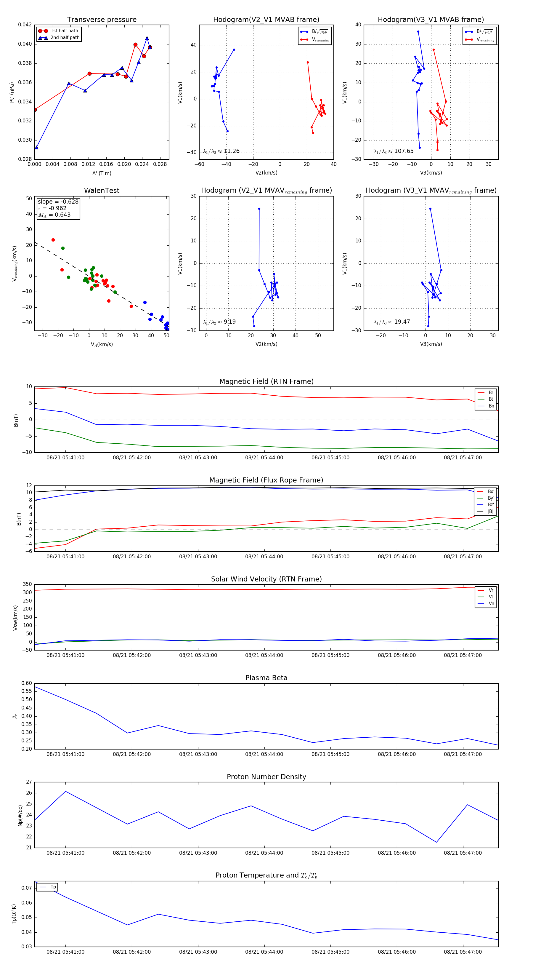
Flux Rope Event 2024-08-21 05:40:32 ~ 2024-08-21 05:47:32 (421 seconds)


plot