HOME   LIST
‹–   –›

Flux Rope in 2024

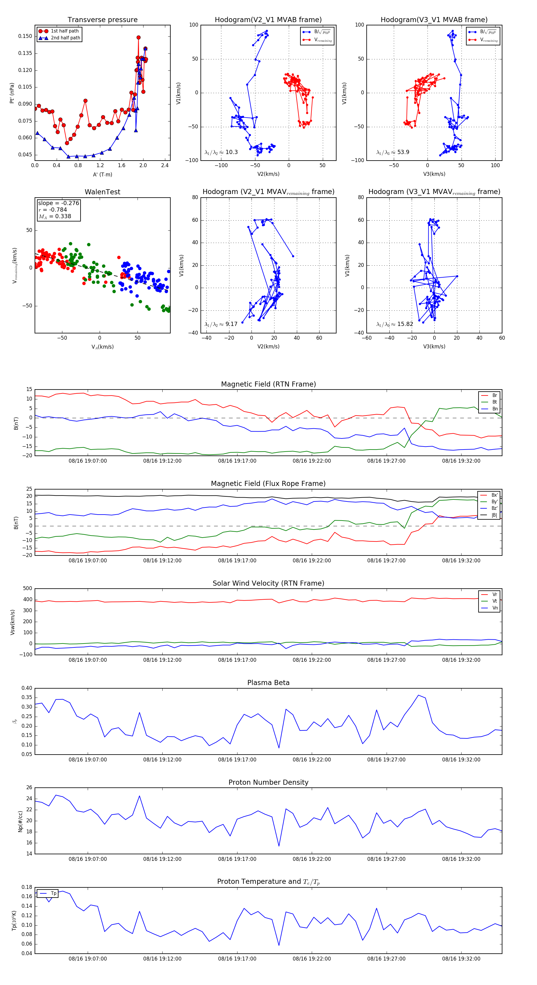
Flux Rope Event 2024-08-16 19:03:28 ~ 2024-08-16 19:34:44 (1877 seconds)


plot