HOME   LIST
‹–   –›

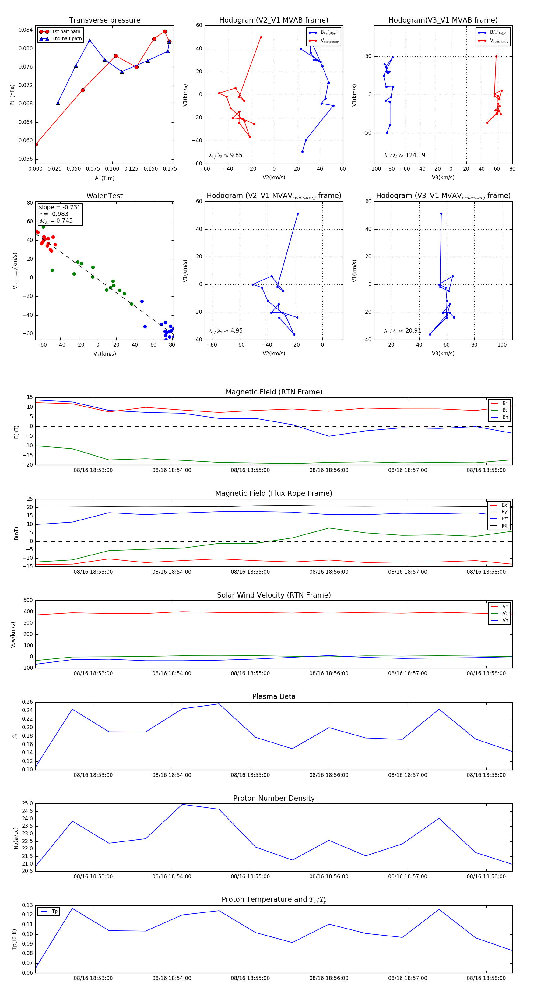
Flux Rope in 2024

Flux Rope Event 2024-08-16 18:52:16 ~ 2024-08-16 18:58:20 (365 seconds)


plot