HOME   LIST
‹–   –›

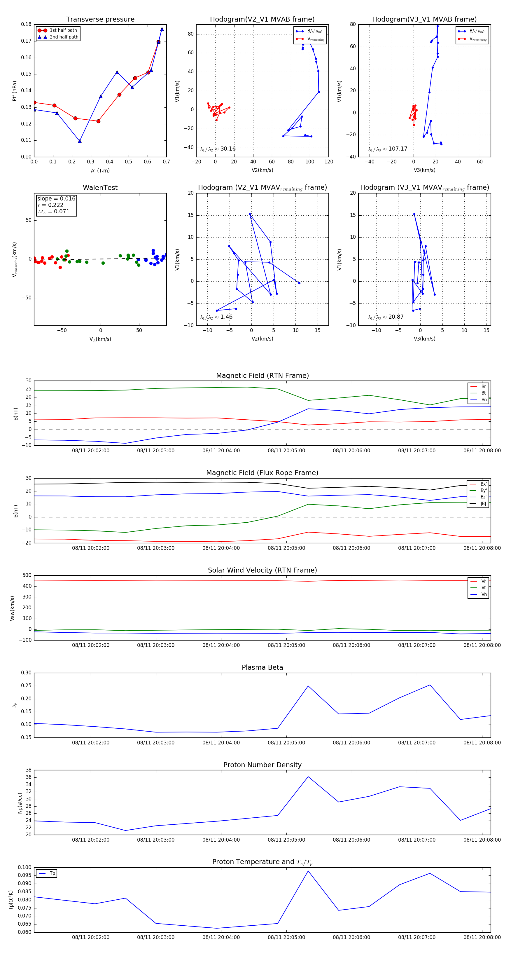
Flux Rope in 2024

Flux Rope Event 2024-08-11 20:01:08 ~ 2024-08-11 20:08:08 (421 seconds)


plot