HOME   LIST
‹–   –›

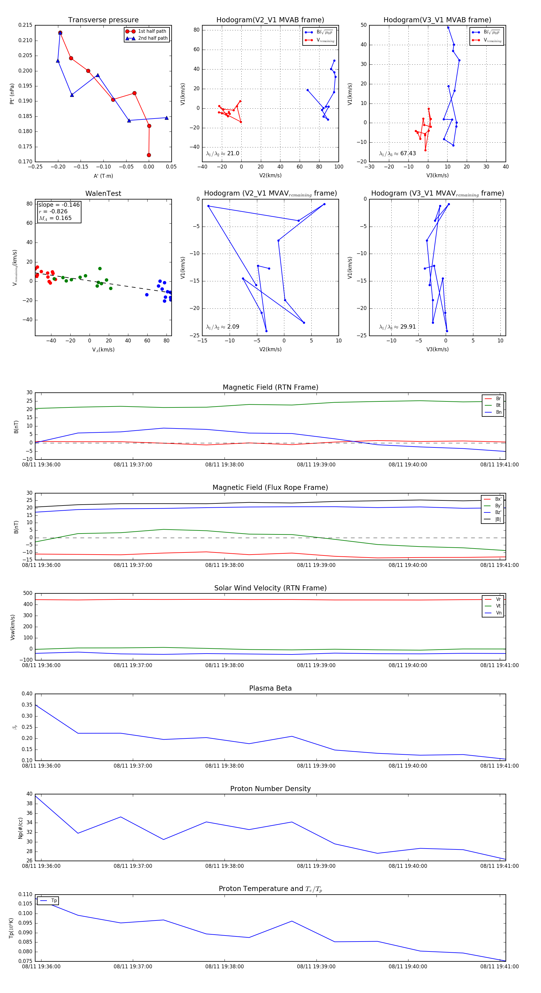
Flux Rope in 2024

Flux Rope Event 2024-08-11 19:35:56 ~ 2024-08-11 19:41:04 (309 seconds)


plot