HOME   LIST
‹–   –›

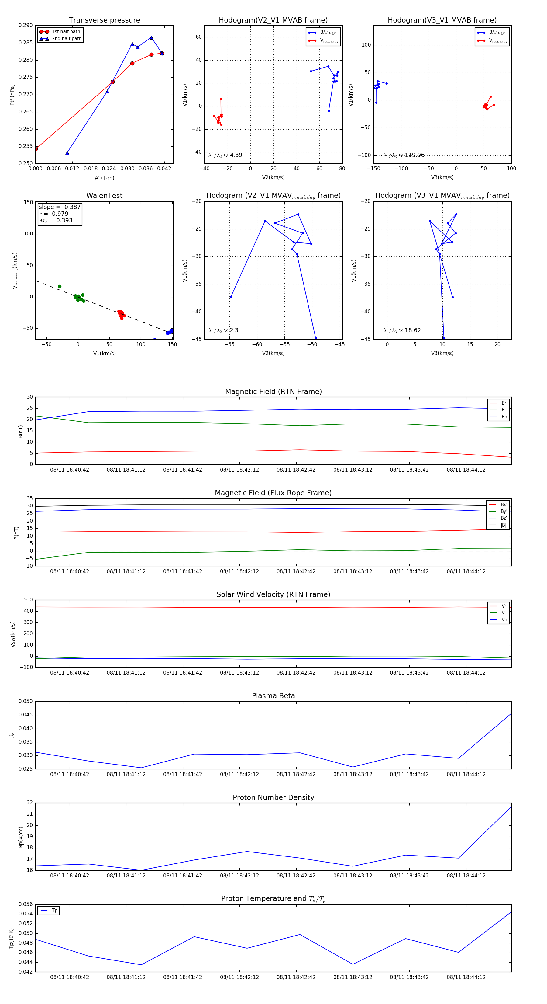
Flux Rope in 2024

Flux Rope Event 2024-08-11 18:40:24 ~ 2024-08-11 18:44:36 (253 seconds)


plot