HOME   LIST
‹–   –›

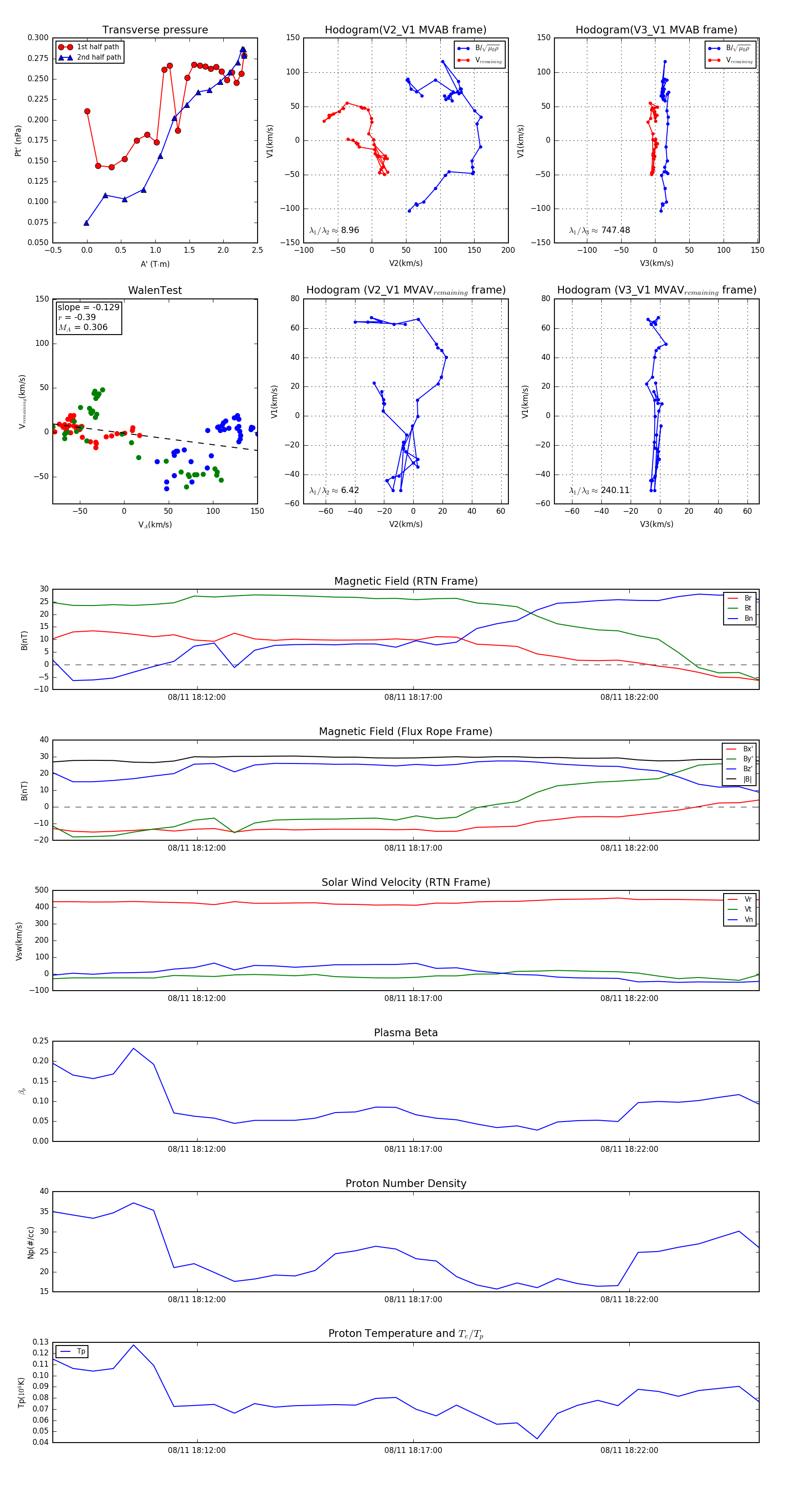
Flux Rope in 2024

Flux Rope Event 2024-08-11 18:08:40 ~ 2024-08-11 18:25:00 (981 seconds)


plot