HOME   LIST
‹–   –›

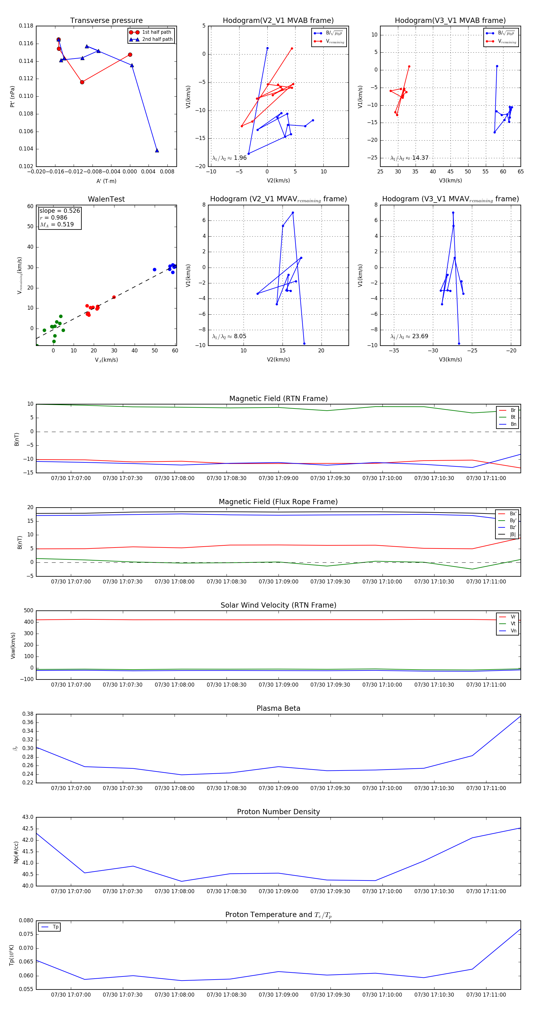
Flux Rope in 2024

Flux Rope Event 2024-07-30 17:06:40 ~ 2024-07-30 17:11:20 (281 seconds)


plot