HOME   LIST
‹–   –›

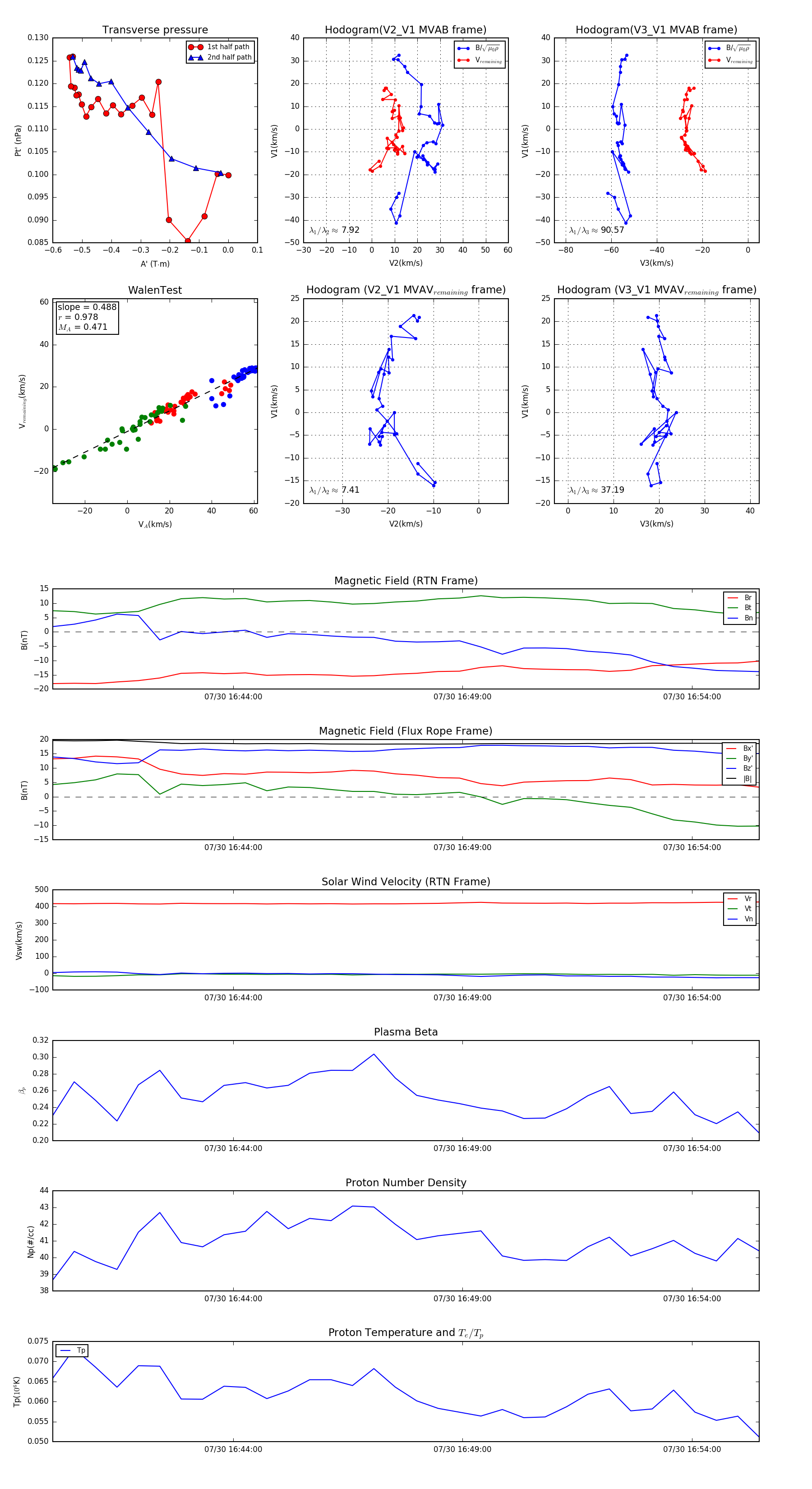
Flux Rope in 2024

Flux Rope Event 2024-07-30 16:40:04 ~ 2024-07-30 16:55:28 (925 seconds)


plot