HOME   LIST
‹–   –›

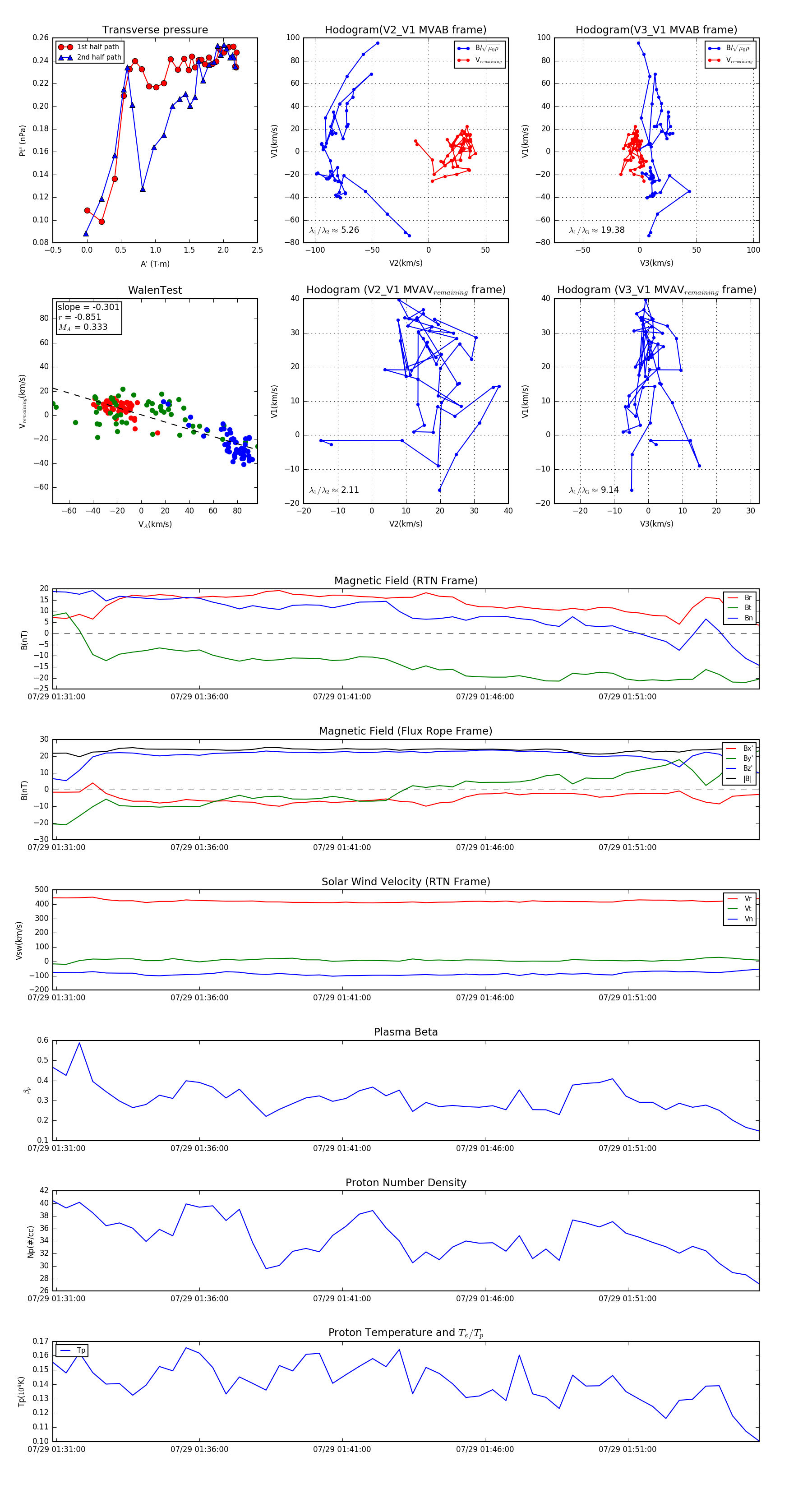
Flux Rope in 2024

Flux Rope Event 2024-07-29 01:30:52 ~ 2024-07-29 01:55:36 (1485 seconds)


plot